On-line: гостей 5. Всего: 5 [подробнее..]
АвторСообщение





Пост N: 1
Зарегистрирован: 08.06.21
Рейтинг: 0
ссылка на сообщение  Отправлено: 08.06.21 03:28. Заголовок: 90У-2 ЛОМО КИНАП - слишком громкий звук


Доброго всем времени суток!

Решил обратиться к знатокам лампового звука со своей проблемой.
Имею два кинаповских усилителя 90У-2, пока занимаюсь с одним. Звучит он очень неплохо, особенно после замены кенотрона и 6Ж7 на американские аналоги. Рассчитан он на акустику 32 Ом. Слушаю его через два 4А-28, соединённых последовательно, и через 4А-32 У4 + высокочастотник (громкоговоритель ЛОМО 30а-142 на 16 Ом). Окраска звука разная, но в обоих случаях приятная. Хочется его слушать и слушать, особенно если не мр3.

Схема и фото ниже.

Входной сигнал подаю на гнездо "АДАПТЕР" (собственно, другого входа там и нет). Источники - медиаприставка со стандартными "тюльпанами" (1 В?) и линейный выход катушечного магнитофона.
Всё звучит хорошо. НО - слишком громко. Не удаётся отрегулировать уровень громкости так, чтобы музыка звучала тихо.
Если даже включить последовательно две колонки (32 Ом), ничего принципиально не меняется.

Вначале списывал это на дефект регулятора громкости, он имеет провал в регулировке в крайнем левом положении - слегка шуршит. Пробовал найти ему замену, но это оказалось не так просто. Переменное сопротивление на 1 МОм с логарифмической кривизной китайцы почему-то не делают. Есть только с линейной. Думал уже поменять местами регулятор громкости с регулятором тембра, они одинаковые. Но на другом экземпляре усилителя, у которого ничего не шуршит, регуляторы не изношены, та же проблема! Невозможно сделать тихий звук. В комнате громкость избыточная.
Поиск по форумам показал, что эта проблема не только у меня, и не только с этим усилителем, а со многими ламповыми.

Понижать уровень входного сигнала делителем напряжения не хочется, равно как и ставить аттенюатор (или как он там называется?) на динамик. Хочется сохранить качество сигнала.
Возникла мысль сделать переключатель "ИНТИМ", только без подавления средних частот (там других-то и нет почти!), просто понизить уровень громкости.

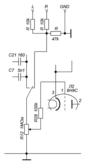
Готового решения для 90У-2 не нашёл. Предлагаю для этого последовательно с сопротивлением R28 включить сопротивление R инт. и выключатель, который будет его закорачивать (на схеме добавленные элементы выделены синим цветом). Возникают два вопроса - не скажется ли это как-то негативно на работе лампы 6Н9С и какой номинал сопротивления нужно поставить для понижения уровня регулировки в 2-3 раза?
Буду очень благодарен за советы!





(Фото не моего усилителя, но точно такого же).

Спасибо: 0 
ПрофильЦитата Ответить
Ответов - 95 , стр: 1 2 3 4 5 All [только новые]







Пост N: 18
Зарегистрирован: 08.06.21
Рейтинг: 0
ссылка на сообщение  Отправлено: 13.08.21 00:52. Заголовок: Тестер есть, паять м..


Тестер есть, паять могу. Но разве этого достаточно? Базовой подготовки по электронике нет. По электрике - да. Ну и по физике.

Спасибо: 0 
ПрофильЦитата Ответить





Пост N: 728
Зарегистрирован: 25.08.20
Откуда: Искитим, НСО
Рейтинг: 3
ссылка на сообщение  Отправлено: 13.08.21 08:49. Заголовок: Дык, никто не рождае..


Дык, никто не рождается со знанием закона Ома или с умением переводить амплитудное значение синусоидального напряжения в среднеквадратичное.
Попробуйте...

И сейчас же есть интернет - возник вопрос - забиваешь его в поисковую строку и читаешь ответы. Вся эта "ламповая техника" обсуждена уже от "а" до "я". Да и нет в ней ничего сложного. Если при сборке ничего не напутал, то включаешь и всё работает.

__________________
Андрей
Спасибо: 0 
ПрофильЦитата Ответить





Пост N: 19
Зарегистрирован: 08.06.21
Рейтинг: 0
ссылка на сообщение  Отправлено: 15.08.21 18:05. Заголовок: На сайте киномеханик..


На сайте киномехаников предложили подключить дополнительный регулятор вот по такой схеме:



Применительно к 90У-2, если я правильно понимаю, это будет выглядеть так?



Вроде бы это проверенное на практике решение.

Спасибо: 0 
ПрофильЦитата Ответить





Пост N: 734
Зарегистрирован: 25.08.20
Откуда: Искитим, НСО
Рейтинг: 3
ссылка на сообщение  Отправлено: 15.08.21 18:19. Заголовок: Так управление посто..


Так управление постоянным напряжением по второй сетке не может не влиять на "звук"! (Это сарказм)

Оно, конечно, непонятно зачем, но попробуйте.

__________________
Андрей
Спасибо: 0 
ПрофильЦитата Ответить





Пост N: 20
Зарегистрирован: 08.06.21
Рейтинг: 0
ссылка на сообщение  Отправлено: 15.08.21 18:22. Заголовок: Но это схема из книг..


Но это схема из книги тех времён. Звук будет искажаться? Для чего тогда применялся этот выносной регулятор громкости?
Я на 90У-2 правильно перенёс?
Или на схеме из книги номинал потенциометра читается как 500 МОм? Такие бывают?

Спасибо: 0 
ПрофильЦитата Ответить





Пост N: 735
Зарегистрирован: 25.08.20
Откуда: Искитим, НСО
Рейтинг: 3
ссылка на сообщение  Отправлено: 15.08.21 19:00. Заголовок: В тексте написано &#..


В тексте написано "500 000 Ом", т.е., 500 кОм или 0,5 МОм. Думаю, что можно взять переменник от 330 кОм до 1 МОм и проверить, что и как.
Вами нарисованное включение, конечно, не совсем такое, как в скане книги, но проверить, впаяв переменник, будет быстрее, чем объяснения...

Про "управление по второй сетке" - это ирония. Искажения в звуковоспроизведении будут в любом случае. Вопрос в том, какие они. Т.е., насколько они велики или насколько малы. Вот, например, Вы выше писали о "звучании усилителя"... А разве звучит усилитель? Разве не электродинамический преобразователь, т.е., динамик? И разве то, что Вы слушаете является "неискажённым"? Искажённым... Но Вам это нравится (по-крайней мере, в данный момент) и это приносит Вам удовольствие. А отсюда извечный вопрос - надо чтобы воспроизводимые записи приносили удовольствие или надо чтобы "звучало" максимально близко к тому, как должен звучать "оригинал"?


__________________
Андрей
Спасибо: 0 
ПрофильЦитата Ответить





Пост N: 21
Зарегистрирован: 08.06.21
Рейтинг: 0
ссылка на сообщение  Отправлено: 15.08.21 19:13. Заголовок: Главное, чтобы звуча..


Главное, чтобы звучало хорошо. "Оригинал" - понятие растяжимое.
А что не так с подключением? Усилителей 1У-45 уже физически не существует в природе, но эта часть схемы похожа на 90У-2.
Значит, всё-таки 0,5 МОм. А на рисунке тогда опечатка? Там ведь написано "500 m Ω".

Спасибо: 0 
ПрофильЦитата Ответить





Пост N: 736
Зарегистрирован: 25.08.20
Откуда: Искитим, НСО
Рейтинг: 3
ссылка на сообщение  Отправлено: 15.08.21 19:27. Заголовок: Там два резистора с..


Там два резистора с неизвестными номиналами - R4 и R5 и таким же неизвестным конденсатором С5. Откуда нам, глядя та эту схему, знать как работает фильтр R5C5?
Может быть, там просадка на НЧ и это влияет на смещение по второй сетке?
Вы не забывайте, что эта аппаратура была сделана бог знает когда для озвучивания кинопередвижек и имеет мало чего общего с требованиями современного Хай-Фая или Хай-Энда. И, возможно, что она Вас привлекает именно тем, что искажает звук ("заваленные ВЧ" - это линейные искажения).
А, вообще, не слушайте меня и других, никто же не знает, что Вам нравится...

__________________
Андрей
Спасибо: 0 
ПрофильЦитата Ответить
постоянный участник




Пост N: 2482
Зарегистрирован: 28.09.09
Откуда: Украина, Черновцы
Рейтинг: 15
ссылка на сообщение  Отправлено: 15.08.21 21:09. Заголовок: грейфер, ну почему в..


грейфер, регулировка по второй сетке сильно нелинейна и приведет к дополнительным искажениям.
Я вообще-то не понимаю как звуковоспроизведение с помощью этого усилителя отнести к высококачественному? Громкому - да, особенно на родную акустику. Почему всегда надо идти в обход и то получить результат ничего не изменяя, то пытаясь сделать навороченную схему?!
Для получения полосы пропускания хотя бы 60 Гц-12 кГц надо резко уменьшать анодные резисторы, пересчитывать режимы, увеличивать емкости конденсаторов как питания, так и межкаскадных, переделать монтаж для уменьшения фона.
Оставьте один нетронутый экземпляр для кино, имеется же второй - с ним и опыты проводить...

Спасибо: 0 
ПрофильЦитата Ответить





Пост N: 1138
Зарегистрирован: 07.03.16
Откуда: Украина, Полтава
Рейтинг: 4
ссылка на сообщение  Отправлено: 15.08.21 21:41. Заголовок: Какая-то чепуха. Чер..


Какая-то чепуха. Через переменник будет протекать постоянный ток. Это неправильно.
И чтоб ничего не менять, и чтоб звучало..... Так не бывает.

Спасибо: 0 
ПрофильЦитата Ответить





Пост N: 22
Зарегистрирован: 08.06.21
Рейтинг: 0
ссылка на сообщение  Отправлено: 15.08.21 21:47. Заголовок: омельян, предложите ..


омельян, предложите конкретное практическое решение. Я, собственно, для этого и обратился на форум специалистов по ламповому звуку.
Задача - согласовать вход лампового усилителя чувствительностью 250 мВ (будем пока так считать) с источником сигнала 1 В, с минимальной потерей качества сигнала.

ALSS, есть второй усилитель. И даже третий. Я про это уже писал.
Не может быть проблема совсем уж неразрешимой!
Кроме того, 90У-2 - очень массовый усилитель, и встречается часто в хорошем состоянии, и недорогой. Частотный диапазон у него был специально обрезан сверху, чтобы избежать шипения звука, т.к. фонограмма выше 6-10 КГц не имела. Без этого он звучит достаточно прилично.
Надо как-то согласовать его вход с современным источниками звука. Найдя при этом компромисс между кардинальной переделкой схемы и заметным ухудшением качества сигнала. Это нереально?

Спасибо: 0 
ПрофильЦитата Ответить





Пост N: 737
Зарегистрирован: 25.08.20
Откуда: Искитим, НСО
Рейтинг: 3
ссылка на сообщение  Отправлено: 15.08.21 22:13. Заголовок: Так выше же был сове..


Так выше же был совет поставить переключатель и коммутировать по желанию.
Можно, наверное, поставить ещё один разъём именно для "высокоуровневых" источников сигнала. Как-то так, примерно:



Ну, и для того, чтобы хоть как-то "соблюдать правила", всё таки следует сделать сумматор на резисторах. Я бы поставил два RCA разъёма и сигнальные выводы соединил бы через резисторы 3...33 кОм.



__________________
Андрей
Спасибо: 0 
ПрофильЦитата Ответить
постоянный участник




Пост N: 2483
Зарегистрирован: 28.09.09
Откуда: Украина, Черновцы
Рейтинг: 15
ссылка на сообщение  Отправлено: 15.08.21 23:20. Заголовок: грейфер пишет: оме..


грейфер пишет:
 цитата:
омельян, предложите конкретное практическое решение.

Так дали же решения! Не хочется делать - тема пропадет, а так страдания молодого вертера...

Спасибо: 0 
ПрофильЦитата Ответить





Пост N: 24
Зарегистрирован: 08.06.21
Рейтинг: 0
ссылка на сообщение  Отправлено: 15.08.21 23:32. Заголовок: r9о-11, я такой вари..


r9о-11, я такой вариант тоже попробую, хотя он исключает из схемы каскад с 6Ж7. Против отдельных гнезд для разных источников сигнала ничего не имею. Что касается сведения L и R в моно - оно сейчас происходит через трансформатор, собрали мне такую штуку.
ALSS, Ваше предложение тоже попробую, и делитель напряжения на входе.
Два решения проверил, пока что на регулировке уровня сигнала это не отразилось совсем никак.
Буду экспериментировать дальше.

Спасибо: 0 
ПрофильЦитата Ответить
администратор




Пост N: 8889
Зарегистрирован: 21.05.07
Откуда: Иркутск
Рейтинг: 27
ссылка на сообщение  Отправлено: 17.08.21 09:10. Заголовок: По-моему все ответы ..


По-моему, все ответы даны на 1 странице

Новый сайт http://tubeaudio.ucoz.ru/
Тел. в Иркутске: моб 661-681. 8-90-25-661-681.
WhatsApp Viber 89647335850
sergeev158(собака)mail.ru Заменить (собака) на @
С уважением, Сергеев Сергей Евгеньевич.
Спасибо: 0 
ПрофильЦитата Ответить
постоянный участник




Пост N: 2493
Зарегистрирован: 28.09.09
Откуда: Украина, Черновцы
Рейтинг: 15
ссылка на сообщение  Отправлено: 17.08.21 16:54. Заголовок: Да человеку просто х..


Да человеку просто хочется всем рассказать каким серьезным делом он занят...

Спасибо: 0 
ПрофильЦитата Ответить





Пост N: 25
Зарегистрирован: 08.06.21
Рейтинг: 0
ссылка на сообщение  Отправлено: 17.08.21 23:59. Заголовок: Сергеев Сергей, пере..


Сергеев Сергей, переключил я по Вашему совету с первой страницы 6Ж7 в триодный режим. В итоге появился фон, уровень громкости упал слишком сильно, звук стал бубнящим и невнятным, срезались высокие частоты.

Включение на вход делителя напряжения с номиналами резисторов 12 КОм и 32 КОм привело к уменьшению громкости без особо грубых изменений сигнала. Глубже не вслушивался, т.к. громкость хочется уменьшить ещё. Поэкспериментурую с номиналами, тогда буду оценивать качество.

ALSS пишет:
 цитата:
Да человеку просто хочется всем рассказать каким серьезным делом он занят...

Это Вы по себе судите? Мне нужен конкретный результат. Меньше всего хочется бесплотных рассуждений. Я сразу написал, что не специалист в электронике, поэтому жду КОНКРЕТНЫХ ДЕЙСТВЕННЫХ РЕКОМЕНДАЦИЙ, а не рассуждений по теме. Я не предполагал, что один из самых массовых и распространённых до сих пор усилителей окажется таким камнем преткновения для гуру и монстров лампового усилителестроения.
Тем более, что проблема согласования современных источников сигнала со старыми ламповыми усилителями возникла не у меня первого и не сегодня. Но почему-то везде на форумах эти темы размножаются на несколько страниц, на которых можно найти всё что угодно, кроме конкретных проверенных решений. Создаётся впечатление, что те, кому удалось качественно решить эту проблему, хранят сию тайну за семью печатями. А остальные теоретизируют друг с другом.

Спасибо: 0 
ПрофильЦитата Ответить
постоянный участник




Пост N: 2497
Зарегистрирован: 28.09.09
Откуда: Украина, Черновцы
Рейтинг: 15
ссылка на сообщение  Отправлено: 18.08.21 01:22. Заголовок: грейфер пишет: Мне ..


грейфер пишет:
 цитата:
Мне нужен конкретный результат. Меньше всего хочется бесплоДных рассуждений.


 цитата:
Включение на вход делителя напряжения с номиналами резисторов 12 кОм и 32 кОм привело к уменьшению громкости без особо грубых изменений сигнала.

Т. е. использовали мой совет со второй страницы обсуждения и меня же обвиняете в бесплодности рассуждений? Ну спасибо...

Спасибо: 0 
ПрофильЦитата Ответить





Пост N: 26
Зарегистрирован: 08.06.21
Рейтинг: 0
ссылка на сообщение  Отправлено: 18.08.21 01:46. Заголовок: ALSS, Ваш совет я ис..


ALSS, Вашим советом я воспользовался. За него спасибо. Пока что результат не окончательный, номиналы резисторов нужно подбирать.
Кроме того, любой делитель напряжения звук по определению портит. Слышно это или нет в каждом конкретном случае - это другой вопрос.

Я стараюсь испытать на практике постепенно все советы, данные на этом и других форумах, и пишу о результатах. А Вы почему-то меня обвиняете в графомании.

К сожалению, некоторые советы являются именно бесплоТными, т.е. полностью эфемерными, теоретическими. Мне же нужны практические.
Я прекрасно понимаю, что самый практический вариант - делитель напряжения на входе. И он же самый плохой для сохранения качества звука.
Опять же к сожалению, это пока единственный действенный из проверенных мной на практике вариантов. Но в его действенности никто не сомневался изначально. Ещё раз Вам огромное спасибо, ALSS, за конкретную схему и номиналы. Есть от чего отталкиваться.

Результаты вмешательства в схему пока что ни к чему хорошему не привели. Не знаю, стоит ли в этом направлении дальше экспериментировать. Есть отлаженный заводской усилитель, звучание которого УСТРАИВАЕТ. Не уверен (а после различных обсуждений здесь и проб уверен ещё меньше), что будет хороший результат от вмешательства в схему. Верю, что выбрасывание каскада 6Ж7 понизит громкость на выходе. Писал неоднократно, почему этого хочется избежать.

Вопрос понижения диапазона регулировки уровня громкости усилителя оказался слишком сложным и трудноразрешимым на практике :). Поэтому сформулирую проблему иначе:
Как согласовать уровень выходного сигнала современных источников со входом старого лампового усилителя? Короче, нужен адаптер-переходник. Какие существуют варианты?
№1 - делитель напряжения.
№2 - ?

Спасибо: 0 
ПрофильЦитата Ответить
постоянный участник




Пост N: 2498
Зарегистрирован: 28.09.09
Откуда: Украина, Черновцы
Рейтинг: 15
ссылка на сообщение  Отправлено: 18.08.21 03:57. Заголовок: грейфер пишет: любо..


грейфер пишет:
 цитата:
любой делитель напряжения звук по определению портит. Слышно это или нет в каждом конкретном случае - это другой вопрос...
Я прекрасно понимаю, что самый практический вариант - делитель напряжения на входе. И он же самый плохой для сохранения качества звука...

Два совершенно необоснованных с точки зрения передачи сигнала утверждения и тут же понимание того, что другого такого же по простоте способа нет.
Что ж, давайте разбираться, обещаю, что дальше школьной физики идти не придется.
1. Что может испортить звук при использовании резистивного делителя напряжения?
а) неправильный выбор сопротивления делителя с точки зрения источника - слишком малое перегружает источник, слишком большое может завалить АЧХ за счет емкости соединений;
б) неправильный выбор сопротивления нагрузки для делителя - слишком малое изменяет коэффициент передачи по сравнению с расчетным, слишком большое опять таки подчеркивает влияние емкости соединений;
в) неправильный выбор типа резисторов - с большой собственной индуктивностью, со слишком маленькой мощностью, несоответствующие по предельному напряжению, что может привести к нелинейным эффектам;
г) неправильный монтаж - перестановка резисторов местами, разнесение резисторов в пространстве, что приводит к повышенному влиянию помех и наводок.
Что делать?
а) выбирать общее сопротивление делителя в 10 раз больше выходного сопротивления источника;
б) выбирать сопротивление нагрузки в 10 раз больше нижнего плеча делителя;
в) выбирать металлопленочные резисторы;
г) монтировать делитель в виде компактной конструкции с единой точкой общего провода как для входного, так и для выходного сигнала.
Любой современный источник имеет выходное сопротивление не более 1 кОм (ну разве что ламповые фонокорректоры, но это же пока не грозит, кажется?), значит, общее сопротивление делителя берем 10 кОм. Коэффициент деления ну пусть 4, т. е верхнее плечо относится к нижнему как 4:1, итого всего 5 частей на 10 кОм, значит, нижнее плечо 2 кОм, а верхнее 8 кОм - есть стандартное значение 8,2 кОм. Итак, резисторы в делителе 8,2 и 2 кОм.
Нагрузка подключается к нижнему плечу делителя и д. б. в 10 раз и более больше его, т. е. не меньше 20 кОм. В 90У-2 R12 1 МОм - условие выполняется.
Прикинем какую емкость нагрузки делителя можно допустить для полосы ну пусть 150 кГц - в 10 раз больше полосы усилителя. Считаем 160/2/150000=530 пФ - такой емкости ну никак не набрать самым страшным монтажом и проводами.
Максимальный сигнал на делителе ну пусть будет 2 Вскз - выход сидишника. 2 в квадрате равно 4 и мощность делителя 4/10000 - ау, где там эта величина? Значит, можно брать резисторы любой мощности исходя из удобства монтажа и собственных предпочтений, хоть МЛТ, хоть танталовые дюлунды.
Итак, с электрической точки зрения резисторный делитель не может портить сигнал (Я сказал - сигнал! Звук - это Ваши предубеждения и вкус). Практически все РГ - именно резисторные делители, которые могут быть как простые, только что описанные и рассчитанные, так и сложные - частотнокомпенсированные, мостовые, полумостовые, с одинаковым входным и выходным сопротивлениями.
Альтернатива - трансформаторные делители напряжения. После тесного знакомства с технологией их расчета и изготовления (на примере прибора Е7-8) я с уважением обхожу их стороной.
грейфер пишет:
 цитата:
Вопрос понижения диапазона регулировки уровня громкости усилителя оказался слишком сложным и трудноразрешимым на практике :).

Для Вас. И даже извиняться не буду.

Спасибо: 0 
ПрофильЦитата Ответить
Ответов - 95 , стр: 1 2 3 4 5 All [только новые]
Ответ:
1 2 3 4 5 6 7 8 9
большой шрифт малый шрифт надстрочный подстрочный заголовок большой заголовок видео с youtube.com картинка из интернета картинка с компьютера ссылка файл с компьютера русская клавиатура транслитератор  цитата  кавычки моноширинный шрифт моноширинный шрифт горизонтальная линия отступ точка LI бегущая строка оффтопик свернутый текст

показывать это сообщение только модераторам
не делать ссылки активными
Имя, пароль:      зарегистрироваться    
Тему читают:
- участник сейчас на форуме
- участник вне форума
Все даты в формате GMT  8 час. Хитов сегодня: 396
Права: смайлы да, картинки да, шрифты да, голосования нет
аватары да, автозамена ссылок вкл, премодерация откл, правка нет