On-line: гостей 7. Всего: 7 [подробнее..]
АвторСообщение





Пост N: 950
Зарегистрирован: 07.03.16
Откуда: Украина, Полтава
Рейтинг: 1
ссылка на сообщение  Отправлено: 01.01.21 22:10. Заголовок: Однотактные против Пуш-пулла


Однотактные против Пуш-пулла | Single-ended vs Push Pull
Scott Frankland, Stereophile, 12/96
Ссылка на перевод статьи:
https://www.dastereo.ru/t/odnotaktnye-protiv-push-pulla-single-ended-vs-push-pull-umnyj-ili-krasivyj/47166

Спасибо: 1 
ПрофильЦитата Ответить
Ответов - 106 , стр: 1 2 3 4 5 6 All [только новые]





Пост N: 537
Зарегистрирован: 21.02.19
Откуда: Vancouver
Рейтинг: 0
ссылка на сообщение  Отправлено: 10.01.21 20:02. Заголовок: J.Impro пишет: они п..


J.Impro пишет:
 цитата:
и есть желание проверить вариант PSE. ..мешает боязнь параллельности ветвей сигнала.. они придумывает различные кунштюки..

где-то там, в глубинном народе, неоднократно и многолетне бродит идея Катьки+Ёлки в PSE, так што вот. ПодсказываЙу. Дерзайте. Мы внимаемЪ.

Спасибо: 0 
ПрофильЦитата Ответить





Пост N: 307
Зарегистрирован: 25.08.20
Откуда: Искитим, НСО
Рейтинг: 3
ссылка на сообщение  Отправлено: 10.01.21 20:03. Заголовок: Спасибо...


J.Impro, спасибо.

__________________
Андрей
Спасибо: 0 
ПрофильЦитата Ответить





Пост N: 324
Зарегистрирован: 25.10.13
Рейтинг: 1
ссылка на сообщение  Отправлено: 10.01.21 21:46. Заголовок: Майя не понимайя. Мо..


Андрей, пожалуйста.
Катьки+Ёлки в PSE
Мая не понимайя. Можно точнее выразить мыслеидею? Катьки - это деньги такие, Елки - это уже проехали
Технический язык нам для чэго даден?

Спасибо: 0 
ПрофильЦитата Ответить





Пост N: 308
Зарегистрирован: 25.08.20
Откуда: Искитим, НСО
Рейтинг: 3
ссылка на сообщение  Отправлено: 10.01.21 22:05. Заголовок: А я тоже не понимаю...


А я тоже не понимаю... Зачем блочному луку идея какой-то Катьки-Ёлки?
А точно "Ёлки"? А то, может, надо о "ЕЛки" думать... А тогда Катька кто такая?...

Юстас-Алексу какой-то, а не форум.
Только что посмотрел фильм "Довод" - там и то проще было разобраться...

__________________
Андрей
Спасибо: 0 
ПрофильЦитата Ответить





Пост N: 325
Зарегистрирован: 25.10.13
Рейтинг: 1
ссылка на сообщение  Отправлено: 10.01.21 22:09. Заголовок: Вапще-то я из СССР. ..


Вообще-то, я - из СССР. Здесь интересно было разговаривать и писать между строк, и ещё интереснее - между строк.
Жизнь за границей отучает, брат :).
Нас всего трое. Андрей меня понял. Ну, может кто-нибудь переведёт добровольно?

Спасибо: 0 
ПрофильЦитата Ответить



Не зарегистрирован
Зарегистрирован: 01.01.70
ссылка на сообщение  Отправлено: 11.01.21 09:50. Заголовок: J.Impro пишет: СЕ и..


J.Impro пишет:
 цитата:
СЕ и Гордыня - одного поля ягода. РР тоже не идеал, но он так сильно не меняет тембр...

Плохой однотакт меняет тембр. С дроссельной связью - нет. Беда всех однотактов в том, что там или резисторы или трансформаторы. А вы послушайте дроссельный однотакт, и потом поговорим. Только и на выходе должен быть дроссель. И без разделительного конденсатора.

Спасибо: 0 
Цитата Ответить





Пост N: 327
Зарегистрирован: 25.10.13
Рейтинг: 1
ссылка на сообщение  Отправлено: 11.01.21 20:57. Заголовок: Предпочитаю дроссель..


Предпочитаю дроссель в аноде. Разделительные мне не мешают. ОООС мешает, более того крадет смысл применения ламп. Трансформаторы обожаю! Большинство так и не поняли, чем они хороши. Они антагонисты ООС

Спасибо: 0 
ПрофильЦитата Ответить



Не зарегистрирован
Зарегистрирован: 01.01.70
ссылка на сообщение  Отправлено: 11.01.21 22:43. Заголовок: J.Impro А Вы не поня..


J.Impro, а Вы не поняли, чем хороши дроссели. Я не только в анод ставлю дроссели, а и на входе, и на выходе.

Представьте схему, где анодный дроссель первого каскада, и он же - гридлик второго. Сетка выходного каскада на - аноде входного, а земля выходного - на плюсе входного, то есть - на другом конце дросселя. Выходной каскад включен как бы паралельно дросселю, а не лампе.
Такая схема, я считаю - совершенна. И в такой схеме дроссель даёт все преимущества трансформатора, но без недостатков. Суть дросселя - как трансформатора 1к1, только с намного более широкой полосой и ровной фазой.
А все схемы с разделительным С, где просто резистор сменяется дросселем - это утиль, дискредитирующий дроссельную топологию.

Спасибо: 0 
Цитата Ответить





Пост N: 328
Зарегистрирован: 25.10.13
Рейтинг: 1
ссылка на сообщение  Отправлено: 11.01.21 23:12. Заголовок: Прежде всего они хор..


Прежде всего они хороши максимальным КПД каскада.
Словами схему описывать - дело безнадежное. Хоть бы от руки...
О вреде разделительных пусть пишут другие. И о преимуществах краткотракта - тоже. :)

Спасибо: 0 
ПрофильЦитата Ответить



Не зарегистрирован
Зарегистрирован: 01.01.70
ссылка на сообщение  Отправлено: 12.01.21 09:19. Заголовок: J.Impro пишет: Хоть..


J.Impro пишет:
 цитата:
Хоть бы от руки.

Только вместе с конструкцией. А моя схема с мосфетом - это ровно половина той схемы о которой я выше написал.
Я не знаю почему, но именно такая схема даёт быстрый звук в однотакте без этой противной слащавости, про которую вы говорите,

Думаю, это связано с тем, что сетка выходного каскада закорочена через низкое активное дросселя, ну и сама специфика дросселя подавать звук толчком.
Кстати, любой индуктивный звукосниматель - это по сути дроссель.

Спасибо: 0 
Цитата Ответить





Пост N: 793
Зарегистрирован: 13.10.10
Откуда: Йошкар-Ола
Рейтинг: 3
ссылка на сообщение  Отправлено: 12.01.21 13:56. Заголовок: J.Impro пишет: Боль..


J.Impro пишет:
 цитата:
Большинство так и не поняли, чем они хороши. Они антагонисты ООС

А можно чуть подробнее?

Спасибо: 0 
ПрофильЦитата Ответить





Пост N: 329
Зарегистрирован: 25.10.13
Рейтинг: 1
ссылка на сообщение  Отправлено: 12.01.21 18:04. Заголовок: Reactor пишет: Толь..


Reactor пишет:
 цитата:
Только вместе с конструкцией

Схему покажите. Из слов она не возникает.

SergeL пишет:
 цитата:
А можно чуть подробнее?

Особая конструкция ТВЗ, влияющая на объемную формулу звука.

Спасибо: 0 
ПрофильЦитата Ответить





Пост N: 794
Зарегистрирован: 13.10.10
Откуда: Йошкар-Ола
Рейтинг: 3
ссылка на сообщение  Отправлено: 12.01.21 18:41. Заголовок: J.Impro пишет: Особ..


J.Impro пишет:
 цитата:
Особая конструкция ТВЗ, влияющая на объемную формулу звука.

А-а-а. Я думал под этим что-то есть.

Спасибо: 0 
ПрофильЦитата Ответить





Пост N: 330
Зарегистрирован: 25.10.13
Рейтинг: 1
ссылка на сообщение  Отправлено: 12.01.21 19:03. Заголовок: И что же вы думали? ..


Хорошо, что не выложил. Вот такие мысли возникают при неаккуратном обращении с идеями.

Спасибо: 0 
ПрофильЦитата Ответить



Не зарегистрирован
Зарегистрирован: 01.01.70
ссылка на сообщение  Отправлено: 12.01.21 23:14. Заголовок: J.Impro пишет: Схем..


J.Impro пишет:
 цитата:
Схему покажите. Из слов она не возникает.

должна возникнут в воображении, так как я точно описал ключевые моменты. если не возникает, то мне Вас жаль.

Спасибо: 0 
Цитата Ответить



Не зарегистрирован
Зарегистрирован: 01.01.70
ссылка на сообщение  Отправлено: 12.01.21 23:14. Заголовок: J.Impro пишет: Они ..


J.Impro пишет:
 цитата:
Они антагонисты ООС

ещё большие антагонисты ООС это дроссели так как дроссельная связь возможно только при последовательном включении ИП. общей земли нет. полнейший антагонизм!

Спасибо: 0 
Цитата Ответить



Пост N: 121
Зарегистрирован: 23.01.11
Рейтинг: 0
ссылка на сообщение  Отправлено: 13.01.21 00:34. Заголовок: А что мировая аудиоо..


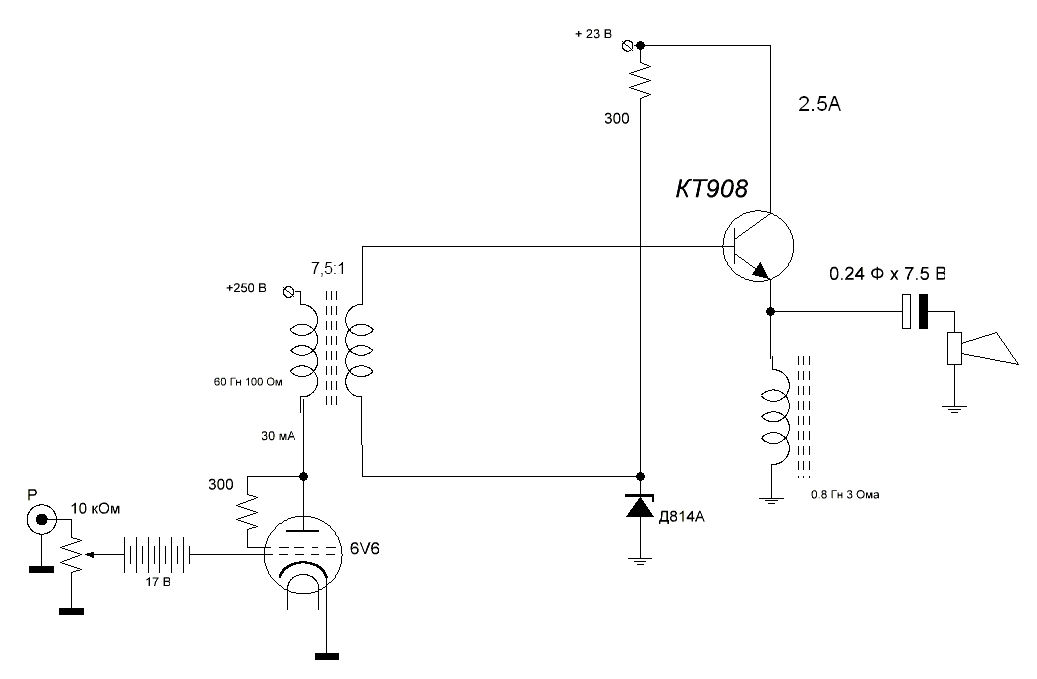
А что мировая аудиообщественность скажет по поводу усилителя С.Рубцова, который он сделал лет 8 назад?



И если не смотреть на конского размера разделительный конденсатор, то всё очень изящно сделано.
Резисторов аж целых два, есть тут и батарейка, и дроссель, которого мы уже успели полюбить...

Спасибо: 0 
ПрофильЦитата Ответить





Пост N: 333
Зарегистрирован: 25.10.13
Рейтинг: 1
ссылка на сообщение  Отправлено: 13.01.21 00:55. Заголовок: Reactor пишет: долж..


Reactor пишет:
 цитата:
должна возникнут в воображении так как я точно описал ключевые моменты. если не возникает

Язык инженера - схема.Вы себе излишне комплиментарны

PAN пишет:
 цитата:
мировая аудиообщественност

А вы - к нам)

Спасибо: 0 
ПрофильЦитата Ответить
постоянный участник




Пост N: 4373
Зарегистрирован: 19.02.06
Откуда: Россия
Рейтинг: 10
ссылка на сообщение  Отправлено: 13.01.21 03:36. Заголовок: PAN пишет: И если н..


PAN пишет:
 цитата:
И если не смотреть на конского размера разделительный конденсатор, то всё очень изящно сделано.

На бумаге - да... Изящно.

Спасибо: 0 
ПрофильЦитата Ответить



Не зарегистрирован
Зарегистрирован: 01.01.70
ссылка на сообщение  Отправлено: 13.01.21 10:17. Заголовок: PAN пишет: А что ми..


PAN пишет:
 цитата:
А что мировая аудиообщественность скажет по поводу усилителя С.Рубцова, который он сделал лет 8 назад?

Не знаю, что скажет мировая аудиообщественность, но я точно ничего хорошего не скажу. Первый минус - конденсатор на динамик, который там не нужен, в моей схеме его нет, и работает она прекрасно
Второй минус - дроссель намеренно имеет высокое активное сопротивление.
Третий минус - повторитель, а значит - банальное унылое ИНУНище, коих пруд пруди, и все они одинаково взаимодействуют с динамиком, хоть сотня там элементов, хоть - один.

А вообще, даже обсуждать не хочется. Были у меня эти транзисторы, пробовал и так, и по-другому. Как я их только ни пробовал!

Но латеральный мосфет с дросселем в стоке рвет этот 908-ой, как тузик грелку.

ИНУН - он и в Африке ИНУН, и его подача через ОС заложена в самой его сущности

Спасибо: 0 
Цитата Ответить
Ответов - 106 , стр: 1 2 3 4 5 6 All [только новые]
Ответ:
1 2 3 4 5 6 7 8 9
большой шрифт малый шрифт надстрочный подстрочный заголовок большой заголовок видео с youtube.com картинка из интернета картинка с компьютера ссылка файл с компьютера русская клавиатура транслитератор  цитата  кавычки моноширинный шрифт моноширинный шрифт горизонтальная линия отступ точка LI бегущая строка оффтопик свернутый текст

показывать это сообщение только модераторам
не делать ссылки активными
Имя, пароль:      зарегистрироваться    
Тему читают:
- участник сейчас на форуме
- участник вне форума
Все даты в формате GMT  8 час. Хитов сегодня: 21886
Права: смайлы да, картинки да, шрифты да, голосования нет
аватары да, автозамена ссылок вкл, премодерация откл, правка нет