On-line: гостей 6. Всего: 6 [подробнее..]
АвторСообщение
постоянный участник




Пост N: 812
Зарегистрирован: 22.02.20
Рейтинг: 3
ссылка на сообщение  Отправлено: 05.07.21 15:43. Заголовок: Посоветуйте саб к ширикам 4а32


Добрый день
Мысль о сабе вертится уже давно, охота повозиться в этом направлении
Слушаю такие колонки http://hiend.borda.ru/?1-4-1625471025662-00000314-000-80-0#047 АЧХ вблизи на НЧ такая http://hiend.borda.ru/?1-4-1625469714275-00000314-000-80-0#044.001
Хочется добавить в диапазоне 20-50 Гц, но сильно тратиться ради неизвестного результата неохота
Есть D-усилитель до 100 Вт и пара 75гдн1-8 от С-90 с параметрами



Прикинул в програме так



На 41 Гц и на 46 Гц помогает комната (4.2х3.7х2.65)

Как думаете, получится что из этого?
Может есть другой вариант с этими динамиками?

Спасибо: 0 
ПрофильЦитата Ответить
Ответов - 136 , стр: 1 2 3 4 5 6 7 All [только новые]







Пост N: 645
Зарегистрирован: 25.08.20
Откуда: Искитим, НСО
Рейтинг: 4
ссылка на сообщение  Отправлено: 05.07.21 16:14. Заголовок: Да, получится. Но в ..


Да, получится. Но в схеме фильтра саба кроме громкости следует предусмотреть регулировку частоты среза и фазовой коррекции, а сам саб расположить так, чтобы от его динамика(ов) расстояние до слушателя было меньше, чем расстояние до 4А32. Тогда саб можно подстраивать под любое помещение (небыло пока случаев, чтобы не получалось).
Я собирал фильтр опираясь на схему ниже. Добавлял сумматор каналов и пересчитывал под другие номиналы резисторов и конденсаторов (файл для РФсима, вроде, есть):



__________________
Андрей
Спасибо: 0 
ПрофильЦитата Ответить
администратор




Пост N: 8842
Зарегистрирован: 21.05.07
Откуда: Иркутск
Рейтинг: 27
ссылка на сообщение  Отправлено: 05.07.21 18:57. Заголовок: Дело конечно вкуса. ..


Дело вкуса, конечно. Но не люблю звук бандпасса.
Может, лучше ЗЯ или стандартный ФИ.

Новый сайт http://tubeaudio.ucoz.ru/
Тел. в Иркутске: моб 661-681. 8-90-25-661-681.
WhatsApp Viber 89647335850
sergeev158(собака)mail.ru Заменить (собака) на @
С уважением, Сергеев Сергей Евгеньевич.
Спасибо: 0 
ПрофильЦитата Ответить
постоянный участник




Пост N: 813
Зарегистрирован: 22.02.20
Рейтинг: 3
ссылка на сообщение  Отправлено: 05.07.21 19:30. Заголовок: Сергеев Сергей пишет..


Сергеев Сергей пишет:
 цитата:
не люблю звук бандпасса.

Тоже есть сомнение, как из дырки в 50 мм вылетают НЧ, не будет ли свиста воздуха?

Спасибо: 0 
ПрофильЦитата Ответить





Пост N: 1110
Зарегистрирован: 07.03.16
Откуда: Украина, Полтава
Рейтинг: 3
ссылка на сообщение  Отправлено: 05.07.21 19:42. Заголовок: Свиста не будет. А ..


Свиста не будет. А гудёж будет. Для кино пройдёт, а для музыки - нет.
А что, 4А32 не дают 50 Гц?

Спасибо: 0 
ПрофильЦитата Ответить





Пост N: 481
Зарегистрирован: 04.08.18
Рейтинг: 2
ссылка на сообщение  Отправлено: 05.07.21 21:20. Заголовок: Я тоже против бандпа..


Я тоже против бандпасса...
Вниз копает здорово, КПД - ого-го, НО... Помните,я где-то выкладывал "водопад" ФИ, так у бандпасса всё ещё хуже
Виктор, а ФИ не симулировали? Добротность то для ФИ - как бы на грани.

Спасибо: 0 
ПрофильЦитата Ответить
постоянный участник




Пост N: 814
Зарегистрирован: 22.02.20
Рейтинг: 3
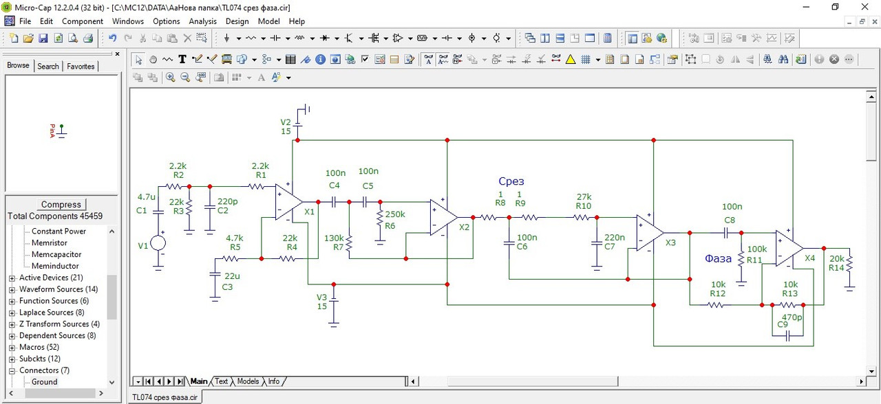
ссылка на сообщение  Отправлено: 05.07.21 21:24. Заголовок: r9о-11 пишет: Я соб..


r9о-11 пишет:
 цитата:
Я собирал фильтр опираясь на схему ниже

Промикрокапил схему



Не пойму, что-то крутит, но одновременно с уровнем
Срез макс; Фаза макс



Срез макс; Фаза мин



Срез мин; Фаза мин



Срез мин; Фаза макс



омельян пишет:
 цитата:
А что, 4А32 не дают 50 Гц?

Дают. И комната помогает на 40 Гц. Но, как всегда, ищу ненаступленные грабли.

Спасибо: 0 
ПрофильЦитата Ответить





Пост N: 646
Зарегистрирован: 25.08.20
Откуда: Искитим, НСО
Рейтинг: 4
ссылка на сообщение  Отправлено: 05.07.21 21:40. Заголовок: Да, наверное, нормал..


Да, наверное, нормальная симуляция будет, если перед R8 поставить резистор с сопротивлением как у R10. Я просто ставил спаренные переменники на 33 кОм или 47 кОм (без постоянных резисторов 16 кОм).
Фаза регулируется, видно.

__________________
Андрей
Спасибо: 0 
ПрофильЦитата Ответить
постоянный участник




Пост N: 816
Зарегистрирован: 22.02.20
Рейтинг: 3
ссылка на сообщение  Отправлено: 05.07.21 21:43. Заголовок: Dimon SSSR пишет: В..


Dimon SSSR пишет:
 цитата:
Виктор, а ФИ не симулировали? Добротность то для ФИ - как бы на грани.

Пробовал, тоже большой ящик. Думал в бандпассе будет дополнительный акустический ФНЧ

ФИ


Спасибо: 0 
ПрофильЦитата Ответить





Пост N: 647
Зарегистрирован: 25.08.20
Откуда: Искитим, НСО
Рейтинг: 4
ссылка на сообщение  Отправлено: 05.07.21 22:17. Заголовок: Кстати, если саб сил..


Кстати, если саб сильно "возбуждает" комнату, можно попробовать добавить в схему фильтр, ослабляющий частоту "возбуждения". Эта схема проверена, но пока ещё не очень долго отслушивалась на "хорошо/плохо" (она тоже имеет свойство влиять на фазу). Изменением сопротивления 100 Ом можно менять степень подавления, а сопротивлением 330 кОм - частоту (в симуляторе нет модели переменником).



Я когда-то тоже "заморачивался" с корпусами, а потом плюнул. Главное, сделать корпус так, чтобы он стенками не бубнел на одной ноте (что подразумевает 2-3 слоя фанеры или ДСП, установку распорок и синтепона внутрь не жалеть ). Усилитель мощности обычно всегда "избыточен", поэтому настроить громкость всегда можно.

Ну, и как обычно, всем друзьям уже сделали и переделали сабы, а сам как сапожник без сапог, слушаю "конструктор" из чего попало и совсем не на нужном месте установленном (типа - пусть пока здесь постоит, а потом доделаю ).



__________________
Андрей
Спасибо: 0 
ПрофильЦитата Ответить
администратор




Пост N: 8843
Зарегистрирован: 21.05.07
Откуда: Иркутск
Рейтинг: 27
ссылка на сообщение  Отправлено: 05.07.21 22:28. Заголовок: Сдвоенные динамики п..


Сдвоенные динамики позволят уменьшить объем в 2 раза относительно одного.
В вашем случае около 40 литров.
Вот из журнала Радио http://ldsound.ru/sabvufer-formy-ellipsa-na-sdvoennyx-75-gdn/

Новый сайт http://tubeaudio.ucoz.ru/
Тел. в Иркутске: моб 661-681. 8-90-25-661-681.
WhatsApp Viber 89647335850
sergeev158(собака)mail.ru Заменить (собака) на @
С уважением, Сергеев Сергей Евгеньевич.
Спасибо: 0 
ПрофильЦитата Ответить





Пост N: 648
Зарегистрирован: 25.08.20
Откуда: Искитим, НСО
Рейтинг: 4
ссылка на сообщение  Отправлено: 05.07.21 22:34. Заголовок: Наверное, да. :sm12..


Наверное, да. Это и подразумевалось. Остатки от динамиков 25ГД-26, надо было куда-то девать. Резонансные частоты у них немного отличаются (примерно 5 Гц, не помню точно).

__________________
Андрей
Спасибо: 0 
ПрофильЦитата Ответить
администратор




Пост N: 8845
Зарегистрирован: 21.05.07
Откуда: Иркутск
Рейтинг: 27
ссылка на сообщение  Отправлено: 06.07.21 17:53. Заголовок: Не обязательно делат..


Не обязательно делать эллипс. Можно и прямоугольную.
Динамики в пол. сверху корпус.

Новый сайт http://tubeaudio.ucoz.ru/
Тел. в Иркутске: моб 661-681. 8-90-25-661-681.
WhatsApp Viber 89647335850
sergeev158(собака)mail.ru Заменить (собака) на @
С уважением, Сергеев Сергей Евгеньевич.
Спасибо: 0 
ПрофильЦитата Ответить
постоянный участник




Пост N: 817
Зарегистрирован: 22.02.20
Рейтинг: 3
ссылка на сообщение  Отправлено: 07.07.21 20:41. Заголовок: С каждым днём информ..


С каждым днём информации всё больше, а решение принять всё сложнее. Что же пилить?
Да, для динамиков с такими параметрами лучше ФИ, но и здесь вариантов много.
И следующее: сколочу я ящик, а как всё это затем правильно обмерить и настроить в комнате?
И как всё это будет совместно работать с существующими колонками?

Спасибо: 0 
ПрофильЦитата Ответить





Пост N: 650
Зарегистрирован: 25.08.20
Откуда: Искитим, НСО
Рейтинг: 4
ссылка на сообщение  Отправлено: 07.07.21 21:16. Заголовок: "...Информации в..


"...Информации всё больше..." - это, наверное, потому что без разницы какой ящик пилить.
Делайте такой, чтобы можно было поставить в нужное место. Или на который материалов хватит. Если получается небольшой объём, то попробуйте забить его синтепоном (один знакомый использовал 4 (четыре!) килограмма). Естественно, до покупки синтепона можно взять свитера, шубы, матрацы, подушки, фуфайки.
Настраивать - регуляторами в активном фильтре на слух по желаемому уровню громкости.
При желании оценить визуально - можно посмотреть микрофоном как меняется уровень НЧ при включении саба.
Потом можно посмотреть, как меняется этот уровень в разных точках помещения.

__________________
Андрей
Спасибо: 0 
ПрофильЦитата Ответить



Пост N: 1180
Зарегистрирован: 07.03.16
Рейтинг: 3
ссылка на сообщение  Отправлено: 07.07.21 23:55. Заголовок: Виктор Я пишет: С к..


Виктор Я пишет:
 цитата:
С каждым днём информации всё больше, а решение принять всё сложнее.

Имхо, не плохо было бы сделать пробный макет или взять любой подходящий по обьему ящик. Послушать, уже сразу станет понятно основной звук этого динамика. С учетом того что они довольно «тяжеловаты» и комната может гудеть , может звук будет больше похож на гул. В комнате вряд ли получиться померить НЧ микрофоном. Весьма приятно звучат на НЧ динамики с низкими Fs и Qts.
Однако, если ШП играют легко и быстро, то как их согласовать с «тормозами» 75Гдн?

Спасибо: 0 
ПрофильЦитата Ответить
постоянный участник




Пост N: 818
Зарегистрирован: 22.02.20
Рейтинг: 3
ссылка на сообщение  Отправлено: 08.07.21 16:28. Заголовок: aleks8845 пишет: Им..


aleks8845 пишет:
 цитата:
Имхо, не плохо было бы сделать пробный макет или взять любой подходящий по обьему ящик.

Скрутил динамики диффузорами друг к другу

Объём получился удобный
Есть у меня макетный ящик около 60 литров и футляр от водки диаметром 77 мм

Объём можно будет уменьшать кирпичами внутри

Спасибо: 0 
ПрофильЦитата Ответить
администратор




Пост N: 8847
Зарегистрирован: 21.05.07
Откуда: Иркутск
Рейтинг: 27
ссылка на сообщение  Отправлено: 08.07.21 18:00. Заголовок: Уменьшить проще. Мож..


Уменьшить проще. Можно кирпичами, можно кирпичами из пенопласта, песком, дробью.

Новый сайт http://tubeaudio.ucoz.ru/
Тел. в Иркутске: моб 661-681. 8-90-25-661-681.
WhatsApp Viber 89647335850
sergeev158(собака)mail.ru Заменить (собака) на @
С уважением, Сергеев Сергей Евгеньевич.
Спасибо: 0 
ПрофильЦитата Ответить
постоянный участник




Пост N: 819
Зарегистрирован: 22.02.20
Рейтинг: 3
ссылка на сообщение  Отправлено: 10.07.21 03:02. Заголовок: Собрал макет https:/..


Собрал макет

(а водочка была хороша )

Ящик 58 литров, минус 6 кирпичей
После подстройки ФИ (водку обрезал до 18 см) импеданс колонки

Послушал. В принципе неплохо, но всё равно в подсознании, что это бас s90-й

Спасибо: 0 
ПрофильЦитата Ответить



Пост N: 1183
Зарегистрирован: 07.03.16
Рейтинг: 3
ссылка на сообщение  Отправлено: 10.07.21 04:39. Заголовок: Виктор Я пишет: В п..


Виктор Я пишет:
 цитата:
В принципе неплохо, но всё равно в подсознании, что это бас s90-й

Это не в подсознании, это такой звук этих динамиков.... Если его переделывать, то результат ощутимо лучше, но..... это не Ваш вариант

PS: На сколько жесткий подвес на Ваших экземплярах? Если по минимуму затрат, то хотя бы поменять подвес на ППУ...

Спасибо: 0 
ПрофильЦитата Ответить
администратор




Пост N: 8849
Зарегистрирован: 21.05.07
Откуда: Иркутск
Рейтинг: 27
ссылка на сообщение  Отправлено: 10.07.21 09:11. Заголовок: Звук конечно с-90. Н..


Звук, конечно, с-90.
Но не переживайте, почти все сабы так звучат.
А может попробовать в полный объём?
И поможет усилитель с хорошим демпфированием. (с низким вых. сопротивлением, возможно - отрицательным)
И крутой фильтр сверху. И саб соник снизу не помешает.
То есть обрезать полосу круто от 20 до 50-80 герц.

Новый сайт http://tubeaudio.ucoz.ru/
Тел. в Иркутске: моб 661-681. 8-90-25-661-681.
WhatsApp Viber 89647335850
sergeev158(собака)mail.ru Заменить (собака) на @
С уважением, Сергеев Сергей Евгеньевич.
Спасибо: 0 
ПрофильЦитата Ответить
постоянный участник




Пост N: 820
Зарегистрирован: 22.02.20
Рейтинг: 3
ссылка на сообщение  Отправлено: 11.07.21 01:17. Заголовок: aleks8845 пишет: Ес..


aleks8845 пишет:
 цитата:
Если его переделывать, то результат ощутимо лучше, но..... это не Ваш вариант

Вы решили за меня. Обоснуйте.
 цитата:
PS: На сколько жесткий подвес на Ваших экземплярах?

А Вы из приведённых параметров можете оценить, насколько жёсткий? Или только на ощупь?
 цитата:
Если по минимуму затрат, то хотя бы поменять подвес на ППУ..

Вы можете разложить составляющие голоса динамика по комплектующим? И сколько процентов Вы даёте подвесу?

Спасибо: 0 
ПрофильЦитата Ответить



Пост N: 1184
Зарегистрирован: 07.03.16
Рейтинг: 3
ссылка на сообщение  Отправлено: 11.07.21 02:23. Заголовок: Виктор Я пишет: Вы ..


Виктор Я пишет:
 цитата:
Вы можете разложить составляющие голоса динамика по комплектующим?

Встречный вопрос, к примеру: Fs-31Гц; Qts-0,2. Ваш прогноз на голос динамика?
 цитата:
Вы решили за меня. Обоснуйте.

Хочется добавить в диапазоне 20-50 Гц, но сильно тратиться ради неизвестного результата неохота



Спасибо: 0 
ПрофильЦитата Ответить
постоянный участник




Пост N: 821
Зарегистрирован: 22.02.20
Рейтинг: 3
ссылка на сообщение  Отправлено: 11.07.21 02:35. Заголовок: Не желаю вступать в ..


Не желаю вступать в полемику
Вместо замены подвеса Вы бы предложили перекрасить диффузор, ведь белые звучат лучше (они ведь дороже)

Спасибо: 0 
ПрофильЦитата Ответить



Пост N: 1185
Зарегистрирован: 07.03.16
Рейтинг: 3
ссылка на сообщение  Отправлено: 11.07.21 03:54. Заголовок: Виктор Я пишет: Вме..


Виктор Я пишет:
 цитата:
Вместо замены подвеса Вы бы предложили перекрасить диффузор, ведь белые звучат лучше (они ведь дороже)

Вроде ничего оскорбительного и в помине не написал, но и Вы туда же.

Офф, какая то странная тенденция пошла, создаются новые темы или спрашивают в старых, но ответы на свои вопросы «некоторые» слышать не хотят, в последствии обсуждения еще и прилетает от них.
PS: Занимайтесь симуляциями, там все замечательно, но к звуку не имеет никакого отношения....

Спасибо: 0 
ПрофильЦитата Ответить
постоянный участник




Пост N: 822
Зарегистрирован: 22.02.20
Рейтинг: 3
ссылка на сообщение  Отправлено: 11.07.21 05:35. Заголовок: Без обид, Вы меня са..


Без обид, Вы меня сами спровоцировали.
Спрашиваете о жёсткости подвеса, когда я выложил все параметры обоих динамиков. Ну и совет с заменой подвеса...
Я попробовал то, что имеется в наличии. Послушал. 75гдн1-8 неплохие и самодостаточные динамики, не требующие "улучшений", но в моём случае они не помогли. Кстати, результаты измерений на макете близки к данным симулятора.
Возможно, когда-нибудь попробую что-то другое.
Ещё раз перепрошую за резкость

Спасибо: 0 
ПрофильЦитата Ответить





Пост N: 653
Зарегистрирован: 25.08.20
Откуда: Искитим, НСО
Рейтинг: 4
ссылка на сообщение  Отправлено: 11.07.21 07:47. Заголовок: Виктор, не очень пон..


Виктор, не очень понятно, зачем нужна фазоинверторная труба. Насколько я представляю работу саба, в нём не должно быть резонанса, выделяющего отдельную ноту, которую становится всегда слышно на разных композициях. Пусть бы коробка была закрытой - "отдачу" можно "вытянуть" увеличением уровня входного сигнала.
Или Вы пробовали без ФИ и не понравилось? Тогда вопрос - а как частоту раздела и фазу регулировали? Неужели так быстро собрали схему? Или в Фубаре разделяли? Пишут, что он умеет это...
АЧХ с места прослушки снимали? Саб по помещению переставляли?
И опять же вопрос - а Вам достаточно получить от саба добавление НЧ звуков, которых не было слышно или нужно чтобы, прям, штанины ветром колыхались и люстра шаталась? Может, вариант с ФИ "работает", но Вам хочется большего?

__________________
Андрей
Спасибо: 0 
ПрофильЦитата Ответить
постоянный участник




Пост N: 823
Зарегистрирован: 22.02.20
Рейтинг: 3
ссылка на сообщение  Отправлено: 11.07.21 12:55. Заголовок: Я пробовал ФИ, фильт..


Я пробовал ФИ, фильтр и фазу не делал, снял АЧХ вблизи, посмотрел гармоники НЧ микрофоном, прогнал по частоте одиночными тонами, затем сравнил с 4а32 в ОЯ фрагментами такой записи https://www.youtube.com/watch?v=2ARweFGaqnA (это для примера, у меня есть отдельная запись, слушал не с ютуба). Ширик был с ИТУНОМ, 75гдн с усилителем D-класса

r9о-11 пишет:
 цитата:
Или в Фубаре разделяли? Пишут, что он умеет это...

Как он это делает, можно подробней?
 цитата:
АЧХ с места прослушки снимали?

АЧХ снимаю только вблизи, видно то, что может динамик, а в месте прослушки перестал снимать, т. к. можно получить результаты какие угодно
 цитата:
И опять же вопрос - а Вам достаточно получить от саба добавление НЧ звуков, которых не было слышно или нужно чтобы, прям, штанины ветром колыхались и люстра шаталась?

Пока сам не знаю, чего хочу, просто это ненаступленные грабли

Спасибо: 0 
ПрофильЦитата Ответить





Пост N: 654
Зарегистрирован: 25.08.20
Откуда: Искитим, НСО
Рейтинг: 4
ссылка на сообщение  Отправлено: 11.07.21 13:53. Заголовок: Я разделение полос в..


Я разделение полос в Фубаре не проверял - просто видел, что на веге есть тема, со словами "...данный проигрыватель дает возможность просто и легко реализовать идею разделения частотного диапазона фонограммы на ВЧ и НЧ и распределить эти потоки на Фронтальные и тыловые каналы звуковой карты..."

Что-то мне видится, что снимать АЧХ саба "вупор" - это только проверять работу саба. А надо ведь не проверять работает он или нет, а поставить его так, чтобы в месте прослушки все отражённые комнатой НЧ звуки не образовывали явных пучностей и узлов. Плюс к этому, нужно скорректировать фазу на частоте раздела акустики и саба так, чтобы на ней на слух не было провалов или горба. В принципе, это всё можно сделать "по-науке" с помощью СпектраЛаба и любого микрофона (даже не калиброванного), но потом всё равно приходится подстраивать "под слух". Получить "ровную" АЧХ не получится, но выравниванием горбов с провалами и добавлением уровня звучания на самом краю НЧ участка, можно получить более красивую "картину" (объём, мясо, фундамент - не знаю, что понятней).
Так же я бы сказал, что "размытый/растянутый низ" - это результат несведения фазы на частоте раздела (настраивается вдвоём - один сидит на месте прослушки и слушает, а другой крутит регулятор "фаза" и громкость). Если же при работе саба слышна одна нота при прокручивании разных композиций - это или перебор с громкостью саба или саб реально играет одну ноту. Так... Я уже повторяюсь....

__________________
Андрей
Спасибо: 0 
ПрофильЦитата Ответить
администратор




Пост N: 8850
Зарегистрирован: 21.05.07
Откуда: Иркутск
Рейтинг: 27
ссылка на сообщение  Отправлено: 11.07.21 14:35. Заголовок: Виктор Я ! Если я пр..


Виктор Я !
Если я правильно понял, на саб Вы подаете полный синал без фильтра.
В таком случае он будет играть грязно. и оценивать так не стоит.
Нужно круто срезать верх от 50-80 герц.
И хотя я против сабов, но многие применяют. И из 75гдн можно получить вполне приличный саб.
Уж точно не хуже большинства промышленных.

Новый сайт http://tubeaudio.ucoz.ru/
Тел. в Иркутске: моб 661-681. 8-90-25-661-681.
WhatsApp Viber 89647335850
sergeev158(собака)mail.ru Заменить (собака) на @
С уважением, Сергеев Сергей Евгеньевич.
Спасибо: 0 
ПрофильЦитата Ответить
постоянный участник




Пост N: 824
Зарегистрирован: 22.02.20
Рейтинг: 3
ссылка на сообщение  Отправлено: 11.07.21 16:57. Заголовок: Сергеев Сергей пишет..


Сергеев Сергей пишет:
 цитата:
Нужно круто срезать верх от 50-80 герц.

Это сделаю позже
Жена сказала, что сегодня большой праздник и запретила включать паяльник
А про микрофон сказано не было
Подал на саб такой сигнал через D-усилитель (Rвых=0.15 Ом)

Микрофоном на расстоянии 2 м

Сигнал закончился на правой жёлтой линии
Откуда взялось продолжение (в зелёном квадрате) и такая низкочастотная огибающая (фиолетовая)?

Спасибо: 0 
ПрофильЦитата Ответить





Пост N: 655
Зарегистрирован: 25.08.20
Откуда: Искитим, НСО
Рейтинг: 4
ссылка на сообщение  Отправлено: 11.07.21 20:38. Заголовок: Так микрофон и аппар..


Так микрофон и аппаратура у Вас - это Вы нам расскажите, что это такое...

Если сигнал с источника прекратился, а звук в комнате всё ещё слышен, то это или реверберация/эхо помещения или какой-то объект резонирует.
НЧ огибающая похожа на биения (разница между частотами).

__________________
Андрей
Спасибо: 0 
ПрофильЦитата Ответить



Пост N: 1186
Зарегистрирован: 07.03.16
Рейтинг: 3
ссылка на сообщение  Отправлено: 11.07.21 21:53. Заголовок: r9о-11 пишет: Если ..


r9о-11 пишет:
 цитата:
Если сигнал с источника прекратился, а звук в комнате всё ещё слышен, то это или реверберация/эхо помещения или какой-то объект резонирует.

Этот объект, «самодостаточный» 75Гдн...
Интересно, понимает ли ТС разницу между сабовым или легким и быстрым НЧ динамиками?

Спасибо: 0 
ПрофильЦитата Ответить





Пост N: 656
Зарегистрирован: 25.08.20
Откуда: Искитим, НСО
Рейтинг: 4
ссылка на сообщение  Отправлено: 11.07.21 22:08. Заголовок: Э-э-э... а вот я точ..


Э-э-э... а вот я точно не понимаю разницы чем воспроизводить звук.
По-моему, без разницы если обеспечить нужный режим работы. Ну, и собрать "без косяков".

__________________
Андрей
Спасибо: 0 
ПрофильЦитата Ответить
постоянный участник




Пост N: 825
Зарегистрирован: 22.02.20
Рейтинг: 3
ссылка на сообщение  Отправлено: 11.07.21 22:38. Заголовок: r9о-11 пишет: то эт..


r9о-11 пишет:
 цитата:
то это или реверберация/эхо помещения или какой-то объект резонирует.

Комната нормально заглушенная.
Огибающая порядка 80 мсек, это около 12 Гц. Сигнал 100 Гц (10 периодов)
Что может так резонировать на 88 Гц или на 112 Гц?
Комнатные моды такие:



Спасибо: 0 
ПрофильЦитата Ответить





Пост N: 658
Зарегистрирован: 25.08.20
Откуда: Искитим, НСО
Рейтинг: 4
ссылка на сообщение  Отправлено: 11.07.21 22:48. Заголовок: Та не... Чо, калькул..


Та не... Чо, калькулятор...

Я не знаю, что так может резонировать. Попробуйте что-нибудь изменять.
Например, самое простое - заткнуть дырку ФИ в сабе. Или убрать из комнаты другую акустику, т.е. оставить один саб.
Попробовать саб в другой комнате.
Взять для теста другой сигнал.

И что, эти лишние 100 мс звучания ведь и на слух должно быть слышно?

Картинка, конечно, удивительная и непонятная. Почему "продолжение" той же частоты и такой же длительности?...

__________________
Андрей
Спасибо: 0 
ПрофильЦитата Ответить
постоянный участник




Пост N: 2421
Зарегистрирован: 28.09.09
Откуда: Украина, Черновцы
Рейтинг: 14
ссылка на сообщение  Отправлено: 12.07.21 04:08. Заголовок: r9о-11 пишет: И чт..


r9о-11 пишет:
 цитата:
И что, эти лишние 100 мс звучания ведь и на слух должно быть слышно?


Еще как!

Спасибо: 0 
ПрофильЦитата Ответить
постоянный участник




Пост N: 238
Зарегистрирован: 13.04.21
Откуда: СССР, Смоленск
Рейтинг: 0
ссылка на сообщение  Отправлено: 12.07.21 04:30. Заголовок: Резонирует ЦШ (центр..


Резонирует ЦШ (центрируюшая шайба) динамика. Со временем она "устала" и стала мягче. Поставьте новую. Она жестче.
ИМХО.

Не надо иметь много колес, лучше иметь много спиц, удерживающих одно колесо. © Спасибо: 0 
ПрофильЦитата Ответить



Пост N: 1187
Зарегистрирован: 07.03.16
Рейтинг: 3
ссылка на сообщение  Отправлено: 12.07.21 06:01. Заголовок: С удовольствием поме..


С удовольствием поменялся бы с кем нибудь ЦШ к 75Гдн, с меня новые, нужны максимально «уставшие», мягкие

Спасибо: 0 
ПрофильЦитата Ответить



Пост N: 102
Зарегистрирован: 05.03.11
Рейтинг: 0
ссылка на сообщение  Отправлено: 12.07.21 15:12. Заголовок: Попробуйте новые про..


Попробуйте новые просто размять пальцами. Делал на 75гдш с заменой подвеса - хорошо получилось.

Спасибо: 0 
ПрофильЦитата Ответить
постоянный участник




Пост N: 240
Зарегистрирован: 13.04.21
Откуда: СССР, Смоленск
Рейтинг: 0
ссылка на сообщение  Отправлено: 12.07.21 17:32. Заголовок: aleks8845 пишет: по..


aleks8845 пишет:
 цитата:
поменялся бы с кем-нибудь ЦШ

Без проблем на обмен.
Как отклею аккуратно от двух динов. Тогда напишу вам.

bataev-boris
пишет:
 цитата:
просто размять пальцами

Не-а, не получится. Лет 5 только потратите, чтобы добиться этого же состояния.

Не надо иметь много колес, лучше иметь много спиц, удерживающих одно колесо. © Спасибо: 0 
ПрофильЦитата Ответить



Пост N: 103
Зарегистрирован: 05.03.11
Рейтинг: 0
ссылка на сообщение  Отправлено: 12.07.21 17:43. Заголовок: 10-15 минут работы. ..


10-15 минут работы. Разминать участками выпрямляя гофры.

Спасибо: 0 
ПрофильЦитата Ответить
постоянный участник




Пост N: 242
Зарегистрирован: 13.04.21
Откуда: СССР, Смоленск
Рейтинг: 0
ссылка на сообщение  Отправлено: 12.07.21 18:28. Заголовок: bataev-boris пишет: ..


bataev-boris пишет:
 цитата:
10-15 минут

Хоть это будет здесь оффтоп, но отвечу.
Никогда размягчение не получите руками так, как на протяжение многих лет делал это динамик. Поверьте и проверьте!

Не надо иметь много колес, лучше иметь много спиц, удерживающих одно колесо. © Спасибо: 0 
ПрофильЦитата Ответить



Пост N: 104
Зарегистрирован: 05.03.11
Рейтинг: 0
ссылка на сообщение  Отправлено: 12.07.21 20:42. Заголовок: И спорить не буду. Р..


И спорить не буду. Размял руками до нужной мягкости, а дальше - пусть динамик сам работает.
Сильно меняются параметры подвеса и ЦШ за время эксплуатации. Ждать 5-10 лет?

Спасибо: 0 
ПрофильЦитата Ответить
постоянный участник




Пост N: 826
Зарегистрирован: 22.02.20
Рейтинг: 3
ссылка на сообщение  Отправлено: 12.07.21 21:15. Заголовок: r9о-11 пишет: Я не ..


r9о-11 пишет:
 цитата:
Я не знаю, что так может резонировать. Попробуйте что-нибудь изменять.
Например, самое простое - заткнуть дырку ФИ в сабе. Или убрать из комнаты другую акустику, т.е. оставить один саб.

Всё перепробовал, перемещал по комнате - картинка подобная
 цитата:
Попробовать саб в другой комнате.

В другой комнате картинка другая



RedStar пишет:
 цитата:
Резонирует ЦШ (центрируюшая шайба) динамика. Со временем она "устала" и стала мягче. Поставьте новую. Она жестче.

С динамиками всё в порядке
Это тем же микрофоном вблизи (1см) диффузора



Пока не понятно. Может кто пожелает попробовать у себя?
Облаками не пользуюсь, могу файл выслать на e-mail

К модератору: удалите, пожалуйста, там, где разминают руками до нужной твёрдости

Спасибо: 0 
ПрофильЦитата Ответить
администратор




Пост N: 8857
Зарегистрирован: 21.05.07
Откуда: Иркутск
Рейтинг: 27
ссылка на сообщение  Отправлено: 12.07.21 21:44. Заголовок: Ну это Вы зря . впол..


Ну это Вы зря . вполне можно руками размять.

Новый сайт http://tubeaudio.ucoz.ru/
Тел. в Иркутске: моб 661-681. 8-90-25-661-681.
WhatsApp Viber 89647335850
sergeev158(собака)mail.ru Заменить (собака) на @
С уважением, Сергеев Сергей Евгеньевич.
Спасибо: 0 
ПрофильЦитата Ответить
постоянный участник




Пост N: 247
Зарегистрирован: 13.04.21
Откуда: СССР, Смоленск
Рейтинг: 0
ссылка на сообщение  Отправлено: 12.07.21 21:53. Заголовок: Как пожелаете. Вик..


Как пожелаете.

Виктор Я пишет:
 цитата:
Это тем же микрофоном вблизи (1см) диффузора

Так это само собой мик. не заметит такие "погрешности" с расстояния жужжащего комара.
ИМХО.
У Вас в другой комнате такая же обстановка?
Мне просто интересен сам факт этого.
Извините, если вклинился.

Не надо иметь много колес, лучше иметь много спиц, удерживающих одно колесо. © Спасибо: 0 
ПрофильЦитата Ответить



Пост N: 105
Зарегистрирован: 05.03.11
Рейтинг: 0
ссылка на сообщение  Отправлено: 12.07.21 22:16. Заголовок: Попадались пара 75гд..


Попадались пара 75гдн с плохо проклеенным краем диффузора изнутри подвеса, долго искал..

Спасибо: 0 
ПрофильЦитата Ответить
постоянный участник




Пост N: 827
Зарегистрирован: 22.02.20
Рейтинг: 3
ссылка на сообщение  Отправлено: 12.07.21 22:16. Заголовок: RedStar пишет: У Ва..


RedStar пишет:
 цитата:
У Вас в другой комнате такая же обстановка?

Нет, конечно. Там кровать на полкомнаты

Спасибо: 0 
ПрофильЦитата Ответить





Пост N: 661
Зарегистрирован: 25.08.20
Откуда: Искитим, НСО
Рейтинг: 4
ссылка на сообщение  Отправлено: 12.07.21 22:36. Заголовок: Виктор, судя по посл..


Виктор, судя по последней картинке - всё, что после момента прекращения сигнала - это затухание отражённых сигналов, т.е., время реверберации в комнате. Можно, наверное, попробовать оценить "RT60". А то, что в первом случае было одинаково по длительности - ну, так совпало и ввело в заблуждения.

__________________
Андрей
Спасибо: 0 
ПрофильЦитата Ответить
администратор




Пост N: 8858
Зарегистрирован: 21.05.07
Откуда: Иркутск
Рейтинг: 27
ссылка на сообщение  Отправлено: 12.07.21 22:38. Заголовок: В комнатах разное зв..


В комнатах разное звукопоглощение, потому и затухание разное.
Если вблизи затухание быстрее, то это не проблема динамика, а окружения.
Стены, пол, наполнение комнаты.
А кровать видимо лучше гасит.

Новый сайт http://tubeaudio.ucoz.ru/
Тел. в Иркутске: моб 661-681. 8-90-25-661-681.
WhatsApp Viber 89647335850
sergeev158(собака)mail.ru Заменить (собака) на @
С уважением, Сергеев Сергей Евгеньевич.
Спасибо: 0 
ПрофильЦитата Ответить





Пост N: 1117
Зарегистрирован: 07.03.16
Откуда: Украина, Полтава
Рейтинг: 3
ссылка на сообщение  Отправлено: 12.07.21 22:53. Заголовок: Время реверберации, ..


Время реверберации, декремент затухания, и т.д...... Акустика+ Психоакустика. Всё влияет.
https://digitalmusicacademy.ru/sites/default/files/content/aldoshina-psihoakustika.pdf

Спасибо: 0 
ПрофильЦитата Ответить
постоянный участник




Пост N: 828
Зарегистрирован: 22.02.20
Рейтинг: 3
ссылка на сообщение  Отправлено: 12.07.21 23:47. Заголовок: омельян пишет: Врем..


омельян пишет:
 цитата:
Время реверберации, декремент затухания, и т.д...... Акустика+ Психоакустика. Всё влияет.

Я это понимаю, комнату немного подготовил
На окне плотные шторы, за колонками книги, на задней стене сделал два НЧ поглотителя, как здесь
https://www.acoustic.ua/recommendations/567, на пол и заднюю стену уговорил жену на два ковра (мне это круто обошлось )





Ковры из нашей молодости, толстые, шерстяные, румынские. Когда вышли из моды - долго лежали свёрнутые под диваном
Так выглядит тот же сигнал в том же месте от 4а32 и ИТУНа



Спасибо: 1 
ПрофильЦитата Ответить



Пост N: 1188
Зарегистрирован: 07.03.16
Рейтинг: 3
ссылка на сообщение  Отправлено: 13.07.21 00:32. Заголовок: Виктор Я пишет: Так..


Виктор Я пишет:
 цитата:
Так выглядит тот же сигнал в том же месте от 4а32

У 4а32 подвижка легче и ,возможно, мягче, не самый слабый мотор, а у 75ки тяжелая и жесткая........

Спасибо: 0 
ПрофильЦитата Ответить
постоянный участник




Пост N: 830
Зарегистрирован: 22.02.20
Рейтинг: 3
ссылка на сообщение  Отправлено: 13.07.21 00:54. Заголовок: aleks8845 пишет: У ..


aleks8845 пишет:
 цитата:
У 4а32 подвижка легче и ,возможно, мягче, не самый слабый мотор, а у 75ки тяжелая и жесткая...

Так чем же подпереть 4а32?
Или может не нужно ничего выдумывать, он и так долбит будь здоров

Спасибо: 0 
ПрофильЦитата Ответить



Пост N: 1189
Зарегистрирован: 07.03.16
Рейтинг: 3
ссылка на сообщение  Отправлено: 13.07.21 01:05. Заголовок: Виктор Я пишет: Так..


Виктор Я пишет:
 цитата:
Так чем же подпереть 4а32?

Желательно, легким и быстрым НЧ динамиком, к сожалению это не 75Гдн1-8 (75Гдн1-4)в стоковом исполнении. На точно такой такой же раме есть 75Гдн3-4, и на другой раме 75гдн3 , они звучат заметно мягче, и туда же 50Гдн, то же звук мягче....
За 8Гд1RRR молчу, где ж их взять...
PS: Конечно если разговор за качество НЧ, а не за количество

Спасибо: 0 
ПрофильЦитата Ответить



Пост N: 1190
Зарегистрирован: 07.03.16
Рейтинг: 3
ссылка на сообщение  Отправлено: 13.07.21 01:28. Заголовок: Виктор Я пишет: Или..


Виктор Я пишет:
 цитата:
Или может не нужно ничего выдумывать, он и так долбит будь здоров

Зазвучит гораздо интересней если ему НЧ подпереть Гц от 35-40, но это точно не саб....

Спасибо: 0 
ПрофильЦитата Ответить
постоянный участник




Пост N: 831
Зарегистрирован: 22.02.20
Рейтинг: 3
ссылка на сообщение  Отправлено: 13.07.21 01:48. Заголовок: aleks8845 пишет: За..


aleks8845 пишет:
 цитата:
За 8Гд1RRR молчу, где ж их взять...

Вы имеете в виду 8гд1РРЗ (Рига-10) или 8гд1-25РРР? Последних в продаже много и не дорого

Спасибо: 0 
ПрофильЦитата Ответить



Пост N: 1191
Зарегистрирован: 07.03.16
Рейтинг: 3
ссылка на сообщение  Отправлено: 13.07.21 01:57. Заголовок: Виктор Я пишет: Пос..


Виктор Я пишет:
 цитата:
Последних в продаже много и не дорого

Вы говорили, что не планировали тратиться на это проект, с неизвестным результатом...
Поэтому самый не затратный вариант это поэкспериментировать с оформлением, Имхо, а не покупать новые (другие) ГГ. Просто сложно будет свести звук 4а32 и саба по НЧ, поэтому нужен более «шустрый» басовик.
Как сказал Сергей Евгеньевич , можно попробовать один 75й в полный обьем, ФИ или ЗЯ....

PS: Комната у Вас заглушена, может и срастется
Про 8гд1-25РРР говорил, у них подвес родной не такой «дубовый», как у 75ки....

Спасибо: 0 
ПрофильЦитата Ответить





Пост N: 1121
Зарегистрирован: 07.03.16
Откуда: Украина, Полтава
Рейтинг: 3
ссылка на сообщение  Отправлено: 13.07.21 02:05. Заголовок: Виктор Я пишет: 8г..


Виктор Я пишет:
 цитата:
8гд1РРЗ (Рига-10) или 8гд1-25РРР

Да, тут надо чётко определиться. Первый от радио "Рига-10", второй - от "Виктории".

Спасибо: 0 
ПрофильЦитата Ответить
постоянный участник




Пост N: 833
Зарегистрирован: 22.02.20
Рейтинг: 3
ссылка на сообщение  Отправлено: 13.07.21 02:06. Заголовок: aleks8845 пишет: Вы..


aleks8845 пишет:
 цитата:
Вы говорили, что не планировали тратиться на это проект, с неизвестным результатом...

Если Вы имели ввиду 8гд1-25 РРР, так это не затраты, 20$ из упаковки. 75 гдн1-8 дороже будут, можно продать, обменять...
Или снова совет с перекраской диффузора?
У Вас есть их параметры? Они ведь тоже на резинке

Спасибо: 0 
ПрофильЦитата Ответить



Пост N: 1192
Зарегистрирован: 07.03.16
Рейтинг: 3
ссылка на сообщение  Отправлено: 13.07.21 02:13. Заголовок: Виктор Я пишет: Или..


Виктор Я пишет:
 цитата:
Или снова совет с перекраской диффузора?

Да нет, не про перекраску НЧ динамик с легкой и мягкой подвижкой, хорошим мотором лучше споется с шириками, и будет играть действительно НЧ, а не гудеть как тяжелый и не поворотливый саб..
 цитата:
Они ведь тоже на резинке

Как пример, может приходилось в руках держать 10Гд-30Е? Там резиновый подвес, но очень мягкий, а есть 10Гд-30б у того уже более жесткий подвес..

Спасибо: 0 
ПрофильЦитата Ответить
администратор




Пост N: 8860
Зарегистрирован: 21.05.07
Откуда: Иркутск
Рейтинг: 27
ссылка на сообщение  Отправлено: 13.07.21 09:47. Заголовок: Думаю тут дело не ст..


Думаю тут дело не столько в жесткости подвеса, сколько в весе самой подвижки.
Поэтому и продолжает болтаться после окончания сигнала.
8гд-1 , который от виктории, лучше, но немного.
И мы увидели, что это скорее не от динамика, а от заглушенности комнаты.

Новый сайт http://tubeaudio.ucoz.ru/
Тел. в Иркутске: моб 661-681. 8-90-25-661-681.
WhatsApp Viber 89647335850
sergeev158(собака)mail.ru Заменить (собака) на @
С уважением, Сергеев Сергей Евгеньевич.
Спасибо: 0 
ПрофильЦитата Ответить
постоянный участник




Пост N: 837
Зарегистрирован: 22.02.20
Рейтинг: 3
ссылка на сообщение  Отправлено: 13.07.21 13:14. Заголовок: Получается, нужно ис..


Получается, нужно искать динамик с большим лёгким диффузором и низкими Fs, Qts, Vas

Спасибо: 0 
ПрофильЦитата Ответить





Пост N: 662
Зарегистрирован: 25.08.20
Откуда: Искитим, НСО
Рейтинг: 4
ссылка на сообщение  Отправлено: 13.07.21 13:41. Заголовок: Да не надо ничего ис..


Да не надо ничего искать. Всё там работает, схему только надо. А если сделать регулировку частоты и для основного усилителя, то будет "вообще класс".

__________________
Андрей
Спасибо: 0 
ПрофильЦитата Ответить





Пост N: 1250
Зарегистрирован: 23.03.11
Откуда: Orenburg
Рейтинг: -2
ссылка на сообщение  Отправлено: 13.07.21 13:49. Заголовок: Подключение по низко..


Подключение по низкому уровню?
С регулировкой громкости на саб, как решаем?

Спасибо: 0 
ПрофильЦитата Ответить



Пост N: 1194
Зарегистрирован: 07.03.16
Рейтинг: 3
ссылка на сообщение  Отправлено: 13.07.21 13:55. Заголовок: Виктор Я пишет: Пол..


Виктор Я пишет:
 цитата:
Получается, нужно искать динамик с большим лёгким диффузором и низкими Fs, Qts, Vas

Именно об этом с самого начала и говорю Вам

Спасибо: 0 
ПрофильЦитата Ответить
администратор




Пост N: 8862
Зарегистрирован: 21.05.07
Откуда: Иркутск
Рейтинг: 27
ссылка на сообщение  Отправлено: 13.07.21 14:59. Заголовок: можно и с этими дина..


можно и с этими динамиками побороться.
Усилитель с отрицательным сопротивлением.

Новый сайт http://tubeaudio.ucoz.ru/
Тел. в Иркутске: моб 661-681. 8-90-25-661-681.
WhatsApp Viber 89647335850
sergeev158(собака)mail.ru Заменить (собака) на @
С уважением, Сергеев Сергей Евгеньевич.
Спасибо: 0 
ПрофильЦитата Ответить





Пост N: 663
Зарегистрирован: 25.08.20
Откуда: Искитим, НСО
Рейтинг: 4
ссылка на сообщение  Отправлено: 13.07.21 16:15. Заголовок: Так, вроде, изначаль..


Так, вроде, изначально подразумевалось использовать усилитель D класса? А у него разве не мостовая схема включения нагрузки? И тогда как там вводить цепи коррекции выходного сопротивления?

Или это я об очень старых "цифровых" усилителях думаю?
Ах, да... Там же ещё можно брать сигнал не с датчика тока, а с акустического преобразователя....

__________________
Андрей
Спасибо: 0 
ПрофильЦитата Ответить
постоянный участник




Пост N: 839
Зарегистрирован: 22.02.20
Рейтинг: 3
ссылка на сообщение  Отправлено: 13.07.21 17:09. Заголовок: zzz пишет: Подключе..


zzz пишет:
 цитата:
Подключение по низкому уровню?
С регулировкой громкости на саб, как решаем?

Пока никак.

r9о-11 пишет:
 цитата:
Так, вроде, изначально подразумевалось использовать усилитель D класса?

Да, такой https://aliexpress.ru/item/33043473544.html?spm=a2g0o.productlist.0.0.510c34bf5YdI9P&algo_pvid=8f87c462-9e83-46c2-9264-131b0fbc5607&algo_expid=8f87c462-9e83-46c2-9264-131b0fbc5607-2&btsid=0b8b037216261669273852388e9b79&ws_ab_test=searchweb0_0,searchweb201602_,searchweb201603_

Сергеев Сергей пишет:
 цитата:
можно и с этими динамиками побороться.

Возьму паузу, поищу что бумажное. Если нет поставлю пару 75гдн дуплетом
https://www.youtube.com/watch?v=YyRLohji6O4
(пальцы он неправильно поставил, нужно указательный и средний на оба курка)

Спасибо: 1 
ПрофильЦитата Ответить



Пост N: 1195
Зарегистрирован: 07.03.16
Рейтинг: 3
ссылка на сообщение  Отправлено: 13.07.21 17:53. Заголовок: Сергеев Сергей пишет..


Сергеев Сергей пишет:
 цитата:
можно и с этими динамиками побороться.

Диффузор-13-14грамм;
Катушка-40-45грамм;
Пылезащитный колпак;
Плюс жесткость резинового подвеса и ЦШ...
Как с таким весом подвижки сделать нормальный басовик, а не гудящий саб?

Спасибо: 0 
ПрофильЦитата Ответить
администратор




Пост N: 8863
Зарегистрирован: 21.05.07
Откуда: Иркутск
Рейтинг: 27
ссылка на сообщение  Отправлено: 13.07.21 18:18. Заголовок: Динамик конечно не а..


Динамик конечно не аудиофильский.
И мне тоже не нравится.
Речь шла о сабе. А для саба большинство динамиков еще хуже.
Я б сказал, что из сабовых динамиков этот далеко не худший.
Не знаю как в Д классе сделать отрицательное сопротивление.
Я как раз и имел ввиду взять другой усилитель.

Новый сайт http://tubeaudio.ucoz.ru/
Тел. в Иркутске: моб 661-681. 8-90-25-661-681.
WhatsApp Viber 89647335850
sergeev158(собака)mail.ru Заменить (собака) на @
С уважением, Сергеев Сергей Евгеньевич.
Спасибо: 0 
ПрофильЦитата Ответить
постоянный участник




Пост N: 842
Зарегистрирован: 22.02.20
Рейтинг: 3
ссылка на сообщение  Отправлено: 13.07.21 19:40. Заголовок: Сергеев Сергей пишет..


Сергеев Сергей пишет:
 цитата:
Речь шла о сабе. А для саба большинство динамиков еще хуже.

Я может не верно обозвал своё желание, не хочется получить перделку, как в авто
Охота добавить качественных частот ниже 50-ти. В некоторых записях, как в "Тёмной стороне Луны" чувствуется их наличие, но 4а32 там только болтается

Спасибо: 0 
ПрофильЦитата Ответить



Пост N: 1196
Зарегистрирован: 07.03.16
Рейтинг: 3
ссылка на сообщение  Отправлено: 13.07.21 20:14. Заголовок: Виктор Я пишет: Я м..


Виктор Я пишет:
 цитата:
Я может не верно обозвал своё желание, не хочется получить перделку, как в авто
Охота добавить качественных частот ниже 50-ти.

Мне почему-то показалось, что Вы хотели то о чем пишите, но не саб. В качестве саба 75ка как раз годится Но с качественными НЧ у него проблемы. Может какой КИНАПовский бумажный басовичок попадется, как раз под стать 4а32му.

Спасибо: 0 
ПрофильЦитата Ответить
постоянный участник




Пост N: 282
Зарегистрирован: 13.04.21
Откуда: СССР, Смоленск
Рейтинг: -1
ссылка на сообщение  Отправлено: 14.07.21 18:34. Заголовок: aleks8845 пишет: Мн..


aleks8845 пишет:
 цитата:
Мне почему-то показалось, что Вы хотели то о чём пи-ете, но не саб.


Для саба подойдет практически любой подходящий по примерным данным, но не 75гдн с его "размягченными от времени подвесами и ЦШ".

Не надо иметь много колес, лучше иметь много спиц, удерживающих одно колесо. © Спасибо: 0 
ПрофильЦитата Ответить
постоянный участник




Пост N: 851
Зарегистрирован: 22.02.20
Рейтинг: 3
ссылка на сообщение  Отправлено: 15.07.21 15:06. Заголовок: Вспомнил, что без де..


Вспомнил, что без дела стоят колонки Sansui, решил достать оттуда для эксперимента динамики

Макетный ящик 58 литров после заполнения синтепоном подошёл идеально, Qts=0.71, динамики изобарно, последовательно, оформление ЗЯ

АЧХ вблизи

Теперь нужно думать корректор

Спасибо: 1 
ПрофильЦитата Ответить
постоянный участник




Пост N: 852
Зарегистрирован: 22.02.20
Рейтинг: 3
ссылка на сообщение  Отправлено: 15.07.21 15:33. Заголовок: Такая мысль Если по ..


Такая мысль (не уверен, может ошибаюсь)
Если по входу усилителя НЧ поставить пассивный ФНЧ 20 Гц с наклоном около 12дБ/окт (жёлтым), как думаете, удастся вытянуть усилителем, чтоб выровнять от 25 Гц (зелёным)



Или всё-таки активный корректор?

Спасибо: 0 
ПрофильЦитата Ответить





Пост N: 666
Зарегистрирован: 25.08.20
Откуда: Искитим, НСО
Рейтинг: 3
ссылка на сообщение  Отправлено: 15.07.21 16:47. Заголовок: А почему нельзя? Пая..


А почему нельзя? Паять совсем почти ничего не надо будет.
А если в сумматоре поставить спаренный переменный резистор, то тогда можно будет частоту среза регулировать. После сумматора - регулятор громкости.



__________________
Андрей
Спасибо: 0 
ПрофильЦитата Ответить
постоянный участник




Пост N: 2432
Зарегистрирован: 28.09.09
Откуда: Украина, Черновцы
Рейтинг: 15
ссылка на сообщение  Отправлено: 15.07.21 16:48. Заголовок: Это корректор Линкви..


Это корректор Линквица вроде бы называется? Первое попавшееся
https://electroclub.info/articles/teoriya/subs-linkwitz-bass/

Спасибо: 0 
ПрофильЦитата Ответить
постоянный участник




Пост N: 854
Зарегистрирован: 22.02.20
Рейтинг: 3
ссылка на сообщение  Отправлено: 15.07.21 17:05. Заголовок: Спасибо Буду кумекат..


Спасибо
Буду кумекать
А пока нашёл фонограмму с 30 Гц, обрезал -30дБ внизу эквалайзером AIMP, поддал усилителем
Понравилось

Спасибо: 0 
ПрофильЦитата Ответить





Пост N: 482
Зарегистрирован: 04.08.18
Рейтинг: 2
ссылка на сообщение  Отправлено: 15.07.21 21:32. Заголовок: Главное, даже не чем..


Главное, даже не чем корректировать, а на какой мощности упрёмся в ограничение по линейному ходу...

Спасибо: 0 
ПрофильЦитата Ответить
постоянный участник




Пост N: 856
Зарегистрирован: 22.02.20
Рейтинг: 3
ссылка на сообщение  Отправлено: 15.07.21 23:28. Заголовок: Dimon SSSR пишет: а..


Dimon SSSR пишет:
 цитата:
а на какой мощности упрёмся в ограничение по линейному ходу...

Как это проверить?

Спасибо: 0 
ПрофильЦитата Ответить





Пост N: 669
Зарегистрирован: 25.08.20
Откуда: Искитим, НСО
Рейтинг: 3
ссылка на сообщение  Отправлено: 15.07.21 23:33. Заголовок: Дык, слышно же будет..


Дык, слышно же будет.
Что проверять, включайте уже, Виктор. Мы тут уже устали ждать. Десять дней теме...

__________________
Андрей
Спасибо: 0 
ПрофильЦитата Ответить



Пост N: 1198
Зарегистрирован: 07.03.16
Рейтинг: 3
ссылка на сообщение  Отправлено: 16.07.21 00:06. Заголовок: Виктор Я пишет: А п..


Виктор Я пишет:
 цитата:
А пока нашёл фонограмму с 30 Гц, обрезал -30дБ внизу эквалайзером AIMP, поддал усилителем
Понравилось

Какие впечатления от прослушивания музыки?
 цитата:
Как это проверить?

Искажения пойдут, на слух....

Спасибо: 0 
ПрофильЦитата Ответить
постоянный участник




Пост N: 857
Зарегистрирован: 22.02.20
Рейтинг: 3
ссылка на сообщение  Отправлено: 16.07.21 02:02. Заголовок: aleks8845 пишет: Ка..


aleks8845 пишет:
 цитата:
Какие впечатления от прослушивания музыки?

У меня тестовая фонограмма такая (повторяюсь) https://www.youtube.com/watch?v=2ARweFGaqnA
Звучит приятней, но опять же, это было с обрезанием
Завтра погоняю с генератором, посмотрю гармоники динамика, может увижу ограничения
И ещё нужно будет поднять мощность усилителя, он сейчас выдаёт 10 Вт (просто был такой трансформатор в тумбочке)

Спасибо: 0 
ПрофильЦитата Ответить
постоянный участник




Пост N: 865
Зарегистрирован: 22.02.20
Рейтинг: 3
ссылка на сообщение  Отправлено: 22.07.21 16:53. Заголовок: Намотал транс, подня..


Намотал транс, поднял мощность до 2 х 25Вт / 8Ом



Посмотрел спектр микрофоном на НЧ в точке прослушивания при мощности на каждый динамик по 20 Вт
41 Гц



25 Гц



Почему такая разница в искажениях? Это сами динамики, ящик или ещё что?
Кто может поделиться спектрами (искажениями) на этих частотах?

Спасибо: 0 
ПрофильЦитата Ответить





Пост N: 683
Зарегистрирован: 25.08.20
Откуда: Искитим, НСО
Рейтинг: 3
ссылка на сообщение  Отправлено: 22.07.21 18:37. Заголовок: Так, вроде же нелоги..


Так, вроде же нелогично смотреть искажения микрофоном на месте прослушки - в микрофон попадут отражённые помещением сигналы и он их должен будет суммировать, а программа показать результат смешения. Как микрофон отреагирует на два разноуровневых сигнала одной частоты, но сдвинутых по фазе?
Может, есть смысл посмотреть КНИ в ближней зоне? Там, кстати, тоже может по-разному показывать.

__________________
Андрей
Спасибо: 1 
ПрофильЦитата Ответить
постоянный участник




Пост N: 866
Зарегистрирован: 22.02.20
Рейтинг: 3
ссылка на сообщение  Отправлено: 22.07.21 21:40. Заголовок: r9о-11 пишет: Может..


r9о-11 пишет:
 цитата:
Может, есть смысл посмотреть КНИ в ближней зоне?

Точно. Спасибо. От жары мозг плывёт. Нужно знать, чтО могут динамики

Спасибо: 1 
ПрофильЦитата Ответить
администратор




Пост N: 8869
Зарегистрирован: 21.05.07
Откуда: Иркутск
Рейтинг: 27
ссылка на сообщение  Отправлено: 22.07.21 22:15. Заголовок: Искажения динамиков ..


Искажения динамиков в пределах 5% на нч - обычное дело.
А на частоте ниже резонанса - тем более.
И верно сказано о переотражениях.

Новый сайт http://tubeaudio.ucoz.ru/
Тел. в Иркутске: моб 661-681. 8-90-25-661-681.
WhatsApp Viber 89647335850
sergeev158(собака)mail.ru Заменить (собака) на @
С уважением, Сергеев Сергей Евгеньевич.
Спасибо: 0 
ПрофильЦитата Ответить



Пост N: 801
Зарегистрирован: 29.02.12
Рейтинг: 2
ссылка на сообщение  Отправлено: 23.07.21 19:10. Заголовок: А на сколько велики ..


А насколько велики искажения ниже резонансной, если мидбасовый динамик с корректировкой пускать и на нижний бас?
Просто я никакого криминала не слышу. А вот зато отдельный саб - слышу. Но это возможно и саб с комнатой не спелся, и звучание самой 18" меня не устроило. 10" звучит как то более...деликатно на тех же частотах.

Хочется теперь попробовать нечто типа ESS, мидбас + хейл с разделом чуть выше килогерца. Мид до 100, что б в резонанс не входили, а ниже какой нибудь мид 15" лёгкий с коррекцией, добавить недостающее.

Спасибо: 0 
ПрофильЦитата Ответить





Пост N: 483
Зарегистрирован: 04.08.18
Рейтинг: 2
ссылка на сообщение  Отправлено: 24.07.21 03:35. Заголовок: BETEP пишет: 10"..


BETEP пишет:
 цитата:
10" звучит как то более...деликатно на тех же частотах.

Всегда говорил - "четвёрка резвых" (10") с лёгким диффузором всегда лучше, чем одна 18"
Причём, даже в самом низу (20-40 Гц). Дорого, гиморно, но лучше. Кроме того, легко "протянуть" до 500-700 Гц.

Спасибо: 0 
ПрофильЦитата Ответить



Пост N: 802
Зарегистрирован: 29.02.12
Рейтинг: 2
ссылка на сообщение  Отправлено: 24.07.21 14:28. Заголовок: Нет, 18" на само..


Нет, 18" на самом низе звучит всё же более зубодробительно и зло. Прям прошибает насквозь.
Но качество... хз, может бошка такая, может усилитель, может я.
Теперь всерьёз призадумался о четвёрке резвых. Добавив ещё парочку, и давление подрастёт и можно ещё ниже копать. Хоть и не так зубодробительно, но зато вполне "деликатно".

Ещё интересно десяточку "сшить" с хейлом, где то на 1,5кгц. С удовольствием бы заказал такую у Сергея. Чертовски музыкальные динамики, но с хейлом они абсолютно не совместимы. А ВЧ у них такие, что ни один ширик такое не даст.

Спасибо: 0 
ПрофильЦитата Ответить
постоянный участник




Пост N: 867
Зарегистрирован: 22.02.20
Рейтинг: 3
ссылка на сообщение  Отправлено: 26.07.21 15:34. Заголовок: r9о-11 пишет: Там, ..


r9о-11 пишет:
 цитата:
Там, кстати, тоже может по-разному показывать.

Действительно. Можно увидеть что угодно. Чем дальше в лес - ...

Спасибо: 0 
ПрофильЦитата Ответить





Пост N: 689
Зарегистрирован: 25.08.20
Откуда: Искитим, НСО
Рейтинг: 3
ссылка на сообщение  Отправлено: 26.07.21 16:42. Заголовок: Ну, можно попробоват..


Ну, можно попробовать измерять Спектралабом в 1/6 или даже 1/3 октавных полосах и по технологии "качающийся микрофон". Но тогда все эксперименты следует проводить одинаково и на всех этапах делать несколько повторяющихся замеров для того, чтобы минимизировать случайную погрешность. Кстати, запоминая замеры в оверлеях Спектралаба, потом можно выводить усреднённое показание. Удобно.

__________________
Андрей
Спасибо: 0 
ПрофильЦитата Ответить
постоянный участник




Пост N: 868
Зарегистрирован: 22.02.20
Рейтинг: 3
ссылка на сообщение  Отправлено: 28.07.21 13:52. Заголовок: Никак не складываетс..


Никак не складывается мой пазл. Как ни крути - выходит коряво. Не лежит душа у куче операционников, в то время, "когда космические корабли бороздят просторы..."

Как можно цифровым способом расфильтровать 50 Гц?
Какой нужен плеер, звуковуха, ЦАП(ы), чтоб из ноутбука вывести стерео выше 50 Гц и один суммарный ниже 50 Гц?

Спасибо: 0 
ПрофильЦитата Ответить
администратор




Пост N: 8870
Зарегистрирован: 21.05.07
Откуда: Иркутск
Рейтинг: 27
ссылка на сообщение  Отправлено: 28.07.21 17:24. Заголовок: https://datagor.ru/s..


https://datagor.ru/sound-n-comp/273-filtr-o-kotorom-ranshe-mogli-tolko-mechtat.html
нужна как минимум 4 канальная звуковая карта.

Новый сайт http://tubeaudio.ucoz.ru/
Тел. в Иркутске: моб 661-681. 8-90-25-661-681.
WhatsApp Viber 89647335850
sergeev158(собака)mail.ru Заменить (собака) на @
С уважением, Сергеев Сергей Евгеньевич.
Спасибо: 0 
ПрофильЦитата Ответить



Пост N: 1200
Зарегистрирован: 07.03.16
Рейтинг: 3
ссылка на сообщение  Отправлено: 28.07.21 20:48. Заголовок: Виктор Я пишет: Ник..


Виктор Я пишет:
 цитата:
Никак не складывается мой пазл. Как ни крути - выходит коряво. Не лежит душа у куче операционников

Есть альтернативный вариант, от 40 до 500Гц , хороший быстрый басовичок, а выше 4а32... Середину (гитара, вокал) они играют интересно, но ниже 100Гц.....

Спасибо: 0 
ПрофильЦитата Ответить
постоянный участник




Пост N: 869
Зарегистрирован: 22.02.20
Рейтинг: 3
ссылка на сообщение  Отправлено: 29.07.21 14:32. Заголовок: Сергеев Сергей пишет..


Сергеев Сергей пишет:
 цитата:
https://datagor.ru/sound-n-comp/273-filtr-o-kotorom-ranshe-mogli-tolko-mechtat.html
нужна как минимум 4 канальная звуковая карта.

Статья интересная, но это было 13 лет назад
Несколько цитат оттуда:
"Теперь можно забыть о постройке фильтров, о деньгах на конденсаторы, резисторы, катушки и ОУ.
Достаточно всего одного DSP для проигрывателя Foobar и вы не узнаете свою акустику!" (2008год)

"Может быть очень полезно при "обкатке" новой АС. То есть для определения оптимальных частот раздела для последующего расчета фильтров (в случае использования в дальнейшем не с ПК)." (2015год, крайний комментарий)

Если это было так хорошо, почему не произошло развития?

Спасибо: 0 
ПрофильЦитата Ответить
постоянный участник




Пост N: 871
Зарегистрирован: 22.02.20
Рейтинг: 3
ссылка на сообщение  Отправлено: 29.07.21 15:31. Заголовок: А что это за штукови..


aleks8845 пишет:
 цитата:
Есть альтернативный вариант, от 40 до 500Гц , хороший быстрый басовичок, а выше 4а32...

И прежний вопрос: где и как резать?

А что это за штуковина? https://aliexpress.ru/item/1005002783564957.html?spm=a2g0o.productlist.0.0.7a9765c3yxmLl0&algo_pvid=54ebb71f-16f0-42e1-b126-1c9ffa4743a6&algo_expid=54ebb71f-16f0-42e1-b126-1c9ffa4743a6-25&btsid=0b8b036a16275429880513679e72e9&ws_ab_test=searchweb0_0,searchweb201602_,searchweb201603_
Помогите разобраться

Спасибо: 0 
ПрофильЦитата Ответить



Пост N: 1201
Зарегистрирован: 07.03.16
Рейтинг: 3
ссылка на сообщение  Отправлено: 29.07.21 16:34. Заголовок: Виктор Я пишет: Есл..


Виктор Я пишет:
 цитата:
Если это было так хорошо, почему не произошло развития?

С 2015 года закрыли форум, а без форума, любой сайт «зачахнет»....
 цитата:
И прежний вопрос: где и как резать?

Ответ тоже прежний, зависит от динамиков... Но ниже 40 смысла нет, скажу «на вскидку», если устраивает как играет середину 4а32, то края подпереть НЧ и ВЧ...., а может только НЧ, дело Ваших слуховых предпочтений. И.... может «чемпионские» цифры в анализаторах и не понадобятся, если звук понравится....

Спасибо: 0 
ПрофильЦитата Ответить
администратор




Пост N: 8871
Зарегистрирован: 21.05.07
Откуда: Иркутск
Рейтинг: 27
ссылка на сообщение  Отправлено: 29.07.21 17:17. Заголовок: Коллега под ником ВЕ..


Коллега под ником ВЕТЕР использует подобное деление.
Почему нет развития? я например в эту тему даже не вникал.
Слушаю ШП.
Кого-то пугает количество усилителей.
Кому-то проще собрать аналоговый.
Или считают звук аналога лучше.

Новый сайт http://tubeaudio.ucoz.ru/
Тел. в Иркутске: моб 661-681. 8-90-25-661-681.
WhatsApp Viber 89647335850
sergeev158(собака)mail.ru Заменить (собака) на @
С уважением, Сергеев Сергей Евгеньевич.
Спасибо: 0 
ПрофильЦитата Ответить



Пост N: 803
Зарегистрирован: 29.02.12
Рейтинг: 2
ссылка на сообщение  Отправлено: 29.07.21 20:37. Заголовок: Виктор Я пишет: Есл..


Виктор Я пишет:
 цитата:
Если это было так хорошо, почему не произошло развития?

С чего это - не произошло?

Но это дорого, сложно, и... очень дорого. И сложно.
Много кто привык к пассиву.
В целом, с актива мне уходить не хочется. Единственное интересно, сделать некий аналог ESS двухполоски с хейлом, пассивно. Но то так, когда будут деньги и много желания. В этом году (который год уже) в планах просто довести этот актив до ума уже.
Иногда действительно проще (и не сильно хуже) высококачественный ШП+пищ ему под уровень.

Спасибо: 0 
ПрофильЦитата Ответить
администратор




Пост N: 8872
Зарегистрирован: 21.05.07
Откуда: Иркутск
Рейтинг: 27
ссылка на сообщение  Отправлено: 29.07.21 21:56. Заголовок: BETEP ! может Вы соз..


BETEP !
может Вы создадите тему по своим фильтрам и прочем!?
Было бы многим интересно.

Новый сайт http://tubeaudio.ucoz.ru/
Тел. в Иркутске: моб 661-681. 8-90-25-661-681.
WhatsApp Viber 89647335850
sergeev158(собака)mail.ru Заменить (собака) на @
С уважением, Сергеев Сергей Евгеньевич.
Спасибо: 0 
ПрофильЦитата Ответить



Пост N: 804
Зарегистрирован: 29.02.12
Рейтинг: 2
ссылка на сообщение  Отправлено: 30.07.21 04:08. Заголовок: Когда будет не стыдн..


Когда будет не стыдно показать результат, создам тему со всеми подробностями.
... очень сильно всё тормозит, бесконечное дорожание всего и вся.

Спасибо: 0 
ПрофильЦитата Ответить
администратор




Пост N: 8873
Зарегистрирован: 21.05.07
Откуда: Иркутск
Рейтинг: 27
ссылка на сообщение  Отправлено: 30.07.21 09:16. Заголовок: Хотя бы расскажите к..


Хотя бы расскажите, каким фильтром пользуетесь. Дайте ссылку.

Новый сайт http://tubeaudio.ucoz.ru/
Тел. в Иркутске: моб 661-681. 8-90-25-661-681.
WhatsApp Viber 89647335850
sergeev158(собака)mail.ru Заменить (собака) на @
С уважением, Сергеев Сергей Евгеньевич.
Спасибо: 0 
ПрофильЦитата Ответить
постоянный участник




Пост N: 872
Зарегистрирован: 22.02.20
Рейтинг: 3
ссылка на сообщение  Отправлено: 30.07.21 14:31. Заголовок: Виктор Я пишет: А ч..


Виктор Я пишет:
 цитата:
А что это за штуковина? https://aliexpress.ru/item/1005002783564957.html?spm=a2g0o.productlist.0.0.7a9765c3yxmLl0&algo_pvid=54ebb71f-16f0-42e1-b126-1c9ffa4743a6&algo_expid=54ebb71f-16f0-42e1-b126-1c9ffa4743a6-25&btsid=0b8b036a16275429880513679e72e9&ws_ab_test=searchweb0_0,searchweb201602_,searchweb201603_
Помогите разобраться

Это, похоже, то, что нужно, только там аналоговый вход, встроенные АЦП и два ЦАПа
О программном обеспечении не понял
Было бы наверное лучше, если бы вход и выходы были цифровые

Спасибо: 0 
ПрофильЦитата Ответить



Пост N: 1203
Зарегистрирован: 07.03.16
Рейтинг: 3
ссылка на сообщение  Отправлено: 30.07.21 15:56. Заголовок: И тут начинаются дру..


И тут начинаются другие грабли, качество ЦАП, АЦП и т.д. и т.п., в конечном счете опять все в деньги упрется, и чем этот подход значительно лучше аналоговых фильтров?

Спасибо: 0 
ПрофильЦитата Ответить



Пост N: 805
Зарегистрирован: 29.02.12
Рейтинг: 2
ссылка на сообщение  Отправлено: 30.07.21 18:49. Заголовок: Сергеев Сергей пишет..


Сергеев Сергей пишет:
 цитата:
Хотя бы расскажите, каким фильтром пользуетесь. Дайте ссылку.

https://postimg.cc/2LGYhTsN

Так выглядит, пока...
Снизу низкокопающий мидбас на faital 10fh530 в ПАС примерно чуть больше половины SD. Т.к. динамик низкодобротный, чисто по ФИ, в ПАС пришлось ухищряться, и валить верх первым порядком от 120гц, и ещё раз валить верх 2 порядком от 300гц. Участок же 50-60гц немного задрал эквалайзером.
Серединка faital m5n12, по две на канал. ~300-1800гц. Ничего дополнительного нет.
ВЧ beyma 150tpl от 1800гц. По настоящему качественно звучащий динамик. Мог бы от килогерца играть, серединку я б не думая даже - продал (хотя и она отлично играет) Но говорят в рупоре можно до 1,2кгц опустить(да только где его найти).
Пробовал эту бейму сшить со средником из непресованной бумаги - не получилось к сожалению, звук радикально разный. Бейма снизу обрезана 2 порядком.
Настраивал всё долго на слух, но понимаю, что всё это колхоз, и надо норм микрофоном померить, да комнату заглушить.

Недавно накрылся ВЧ усилок, и я без верха сейчас. Ищу вот замену. По отзывам fx audio 502s pro достойно звучит, и недорогой.
А накрылся УПТ на транзисторах в классе АБ. Нет возможности пока его починить.

Снизу справа ящик в дырочку, это задница 18" саба. Но как же он грубо подавал басы... не смог я долго слушать, и понял, что возиться с ним даже не хочу. Вот думаю, либо вставить туда мидбасовую 15" с коррекцией, либо докупить до кучи ещё пару файталов, сделать "четвёрку резвых", откорректировать, да забить на сабы и всё остальное.

Если коротко, то вроде всё.
В роли ЦАП EVGA nu audio pro на 8 каналов. Звёзд с неба не хватает, но музыку слушать приятно. Кто знает esi julia, так это всё таки небольшой шаг вперёд.

Спасибо: 0 
ПрофильЦитата Ответить





Пост N: 484
Зарегистрирован: 04.08.18
Рейтинг: 2
ссылка на сообщение  Отправлено: 30.07.21 20:27. Заголовок: BETEP пишет: сделат..


BETEP пишет:
 цитата:
сделать "четвёрку резвых", откорректировать, да забить на сабы и всё остальное.

Самое правильное решение

Спасибо: 0 
ПрофильЦитата Ответить
постоянный участник




Пост N: 873
Зарегистрирован: 22.02.20
Рейтинг: 3
ссылка на сообщение  Отправлено: 30.07.21 21:42. Заголовок: Вопрос к ВЕТЕРу На В..


Вопрос к ВЕТЕРу
На ВЧ у Вас отдельный усилитель, а на НЧ и СЧ?

Спасибо: 0 
ПрофильЦитата Ответить



Пост N: 806
Зарегистрирован: 29.02.12
Рейтинг: 2
ссылка на сообщение  Отправлено: 30.07.21 21:48. Заголовок: Шесть одинаковых уси..


Шесть одинаковых усилителей, на каждый канал свой.

Спасибо: 0 
ПрофильЦитата Ответить
администратор




Пост N: 8874
Зарегистрирован: 21.05.07
Откуда: Иркутск
Рейтинг: 27
ссылка на сообщение  Отправлено: 30.07.21 21:52. Заголовок: BETEP ! Больше интер..


BETEP !
Больше интересует программное деление.
Чем пользуетесь?

Новый сайт http://tubeaudio.ucoz.ru/
Тел. в Иркутске: моб 661-681. 8-90-25-661-681.
WhatsApp Viber 89647335850
sergeev158(собака)mail.ru Заменить (собака) на @
С уважением, Сергеев Сергей Евгеньевич.
Спасибо: 0 
ПрофильЦитата Ответить



Пост N: 807
Зарегистрирован: 29.02.12
Рейтинг: 2
ссылка на сообщение  Отправлено: 30.07.21 22:15. Заголовок: Сергеев Сергей пишет..


Сергеев Сергей пишет:
 цитата:
Чем пользуетесь?

Jriver, как и прежде.
Но там, что бы включить режим кроссовера, надо точно знать, что именно включать.
А настроек уже в кроссовере столько, что можно мягко говоря дофига времени потратить на их изучение. Зато будет выбор.

Спасибо: 0 
ПрофильЦитата Ответить
постоянный участник




Пост N: 874
Зарегистрирован: 22.02.20
Рейтинг: 3
ссылка на сообщение  Отправлено: 31.07.21 00:41. Заголовок: BETEP пишет: Jriver..


BETEP пишет:
 цитата:
Jriver, как и прежде.

Это медиа проигрыватель, у него два выхода левый и правый канал, я правильно понимаю? (таким не пользовался)
У Вас шесть усилителей на шесть динамиков
Где и чем Вы делите частоты?

Спасибо: 0 
ПрофильЦитата Ответить



Пост N: 808
Зарегистрирован: 29.02.12
Рейтинг: 2
ссылка на сообщение  Отправлено: 31.07.21 01:05. Заголовок: В jriver и делю..


В jriver и делю

Спасибо: 0 
ПрофильЦитата Ответить
постоянный участник




Пост N: 875
Зарегистрирован: 22.02.20
Рейтинг: 3
ссылка на сообщение  Отправлено: 31.07.21 01:28. Заголовок: Спасибо, Вы так подр..


Спасибо, Вы так подробно отвечаете, что не знаю даже как задать следующий вопрос, ибо пока не понятно, как можно из двух получить шесть
Что ж, буду изучать, как два делить на три (в моём случае)

Спасибо: 0 
ПрофильЦитата Ответить



Пост N: 809
Зарегистрирован: 29.02.12
Рейтинг: 2
ссылка на сообщение  Отправлено: 31.07.21 02:47. Заголовок: Два раза на один воп..


Два раза на один вопрос отвечать не охота.
Если есть практический интерес, могу попозже заморочиться и сделать скринов как делить. А "просто поговорить" не интересно. Мне эти бесконечные срачи актив vs пассив уже надоели.

Спасибо: 0 
ПрофильЦитата Ответить
постоянный участник




Пост N: 876
Зарегистрирован: 22.02.20
Рейтинг: 3
ссылка на сообщение  Отправлено: 31.07.21 03:00. Заголовок: BETEP пишет: Если е..


BETEP пишет:
 цитата:
Если есть практический интерес, могу попозже заморочиться и сделать скринов как делить. А "просто поговорить" не интересно.

Конечно, интерес есть, чего бы я заморачивался
Хочу из стерео программно вырезать НЧ и отдельно вывести

Спасибо: 0 
ПрофильЦитата Ответить



Пост N: 810
Зарегистрирован: 29.02.12
Рейтинг: 2
ссылка на сообщение  Отправлено: 31.07.21 03:20. Заголовок: Ок, на следующей нед..


Ок, на следующей неделе скину сюда немного инфы по теме.
Сам жривер можно взять как на торрентах, так и купить. И в принципе, оно того стоит.
С НЧ сигналом можно сделать всё что угодно.

Спасибо: 0 
ПрофильЦитата Ответить
администратор




Пост N: 8875
Зарегистрирован: 21.05.07
Откуда: Иркутск
Рейтинг: 27
ссылка на сообщение  Отправлено: 31.07.21 09:31. Заголовок: BETEP пишет: Но там..


BETEP пишет:
 цитата:
Но там, что бы включить режим кроссовера, надо точно знать, что именно включать.

Вот это и интересует.
Но первым делом нужно установить jriver и иметь карту минимум на 4 канала.

Новый сайт http://tubeaudio.ucoz.ru/
Тел. в Иркутске: моб 661-681. 8-90-25-661-681.
WhatsApp Viber 89647335850
sergeev158(собака)mail.ru Заменить (собака) на @
С уважением, Сергеев Сергей Евгеньевич.
Спасибо: 0 
ПрофильЦитата Ответить
постоянный участник




Пост N: 877
Зарегистрирован: 22.02.20
Рейтинг: 3
ссылка на сообщение  Отправлено: 02.08.21 13:26. Заголовок: Сергеев Сергей пишет..


Сергеев Сергей пишет:
 цитата:
и иметь карту минимум на 4 канала.

Это, наверное, если выводить аналог, а если использовать внешние ЦАПы - тогда нужно выводить общий цифровой поток, а ЦАПы будут брать каждый своё
Я правильно понимаю?

Спасибо: 0 
ПрофильЦитата Ответить
администратор




Пост N: 8877
Зарегистрирован: 21.05.07
Откуда: Иркутск
Рейтинг: 27
ссылка на сообщение  Отправлено: 03.08.21 09:49. Заголовок: имеете ввиду два ЦАП..


имеете в виду два ЦАПа?
не знаю, можно ли так разделить полосы.
Можно взять и внешнюю карту на 4 или больше каналов.

Новый сайт http://tubeaudio.ucoz.ru/
Тел. в Иркутске: моб 661-681. 8-90-25-661-681.
WhatsApp Viber 89647335850
sergeev158(собака)mail.ru Заменить (собака) на @
С уважением, Сергеев Сергей Евгеньевич.
Спасибо: 0 
ПрофильЦитата Ответить



Пост N: 811
Зарегистрирован: 29.02.12
Рейтинг: 2
ссылка на сообщение  Отправлено: 03.08.21 18:18. Заголовок: В общем работа и акт..


В общем работа и активный велосезон оставляют мало времени и желания на всё остальное.
Только сейчас руки дошли.

https://postimg.cc/dk46My5c
Так настроено у меня под многоканал, 7.1 Под стерео естественно 2.0

https://postimg.cc/Kkv75Yxq
Это как настроено у меня. В начале надо ставить галочку напротив параметрический эквалайзер, потом зайти в "добавить", и там выбрать копирование канала. Т.е. Левый канал из стерео копировать в левый канал объёмного звука. Левый канал стерео копировать в левый канал к примеру выхода под сабвуфер. Это будет означать что теперь у вас 6 стерео каналов (если проделать всё то же с правым каналом).
Далее надо добавлять необходимые фильтры частот на выбор. Там уже легко разобраться о необходимом. Последовательность именно такая, в начале копировать стерео, потом фильтры и куча дополнительных настроек по желанию.
По началу может быть непонятно и возможны глюки, но со временем возможно разобраться в нюансах.

https://postimg.cc/gLKWb4fk
Естественно в параметрах надо выставить звуковую карту выводящую звук.

https://postimg.cc/jwHVyZqQ
Если надо что бы плеер выводил все звуки виндовса надо обязательно ставить галочку напротив wdm драйвера.
Остальные куча настроек уже на личное изучение.

Карточка подойдёт любая многоканальная. у современных топовых материнок звук в принципе "пойдёт". Основное отличие от дискретных звуковых, что он немного грязнее.
Но можно конечно купить и дорогущий проф многоканальный цап.
Звук jriver раскладывает и воспроизводит очень хорошо. Иногда возможна небольшая задержка (к примеру на ютубе надо перезагрузить страницу)

Спасибо: 0 
ПрофильЦитата Ответить
постоянный участник




Пост N: 882
Зарегистрирован: 22.02.20
Рейтинг: 3
ссылка на сообщение  Отправлено: 03.08.21 19:50. Заголовок: Спасибо С многоканал..


Спасибо
С многоканальной картой понятно
Jriver смотрел на трекере, можно скачать, но пока есть вопросы
Кстати, какую версию Вы используете (рекомендуете)?

Спасибо: 0 
ПрофильЦитата Ответить



Пост N: 812
Зарегистрирован: 29.02.12
Рейтинг: 2
ссылка на сообщение  Отправлено: 03.08.21 20:45. Заголовок: Любая рабочая..


Любая рабочая

Спасибо: 0 
ПрофильЦитата Ответить
администратор




Пост N: 8878
Зарегистрирован: 21.05.07
Откуда: Иркутск
Рейтинг: 27
ссылка на сообщение  Отправлено: 03.08.21 22:41. Заголовок: Я использую последню..


Я использую последнюю.

Новый сайт http://tubeaudio.ucoz.ru/
Тел. в Иркутске: моб 661-681. 8-90-25-661-681.
WhatsApp Viber 89647335850
sergeev158(собака)mail.ru Заменить (собака) на @
С уважением, Сергеев Сергей Евгеньевич.
Спасибо: 0 
ПрофильЦитата Ответить



Пост N: 813
Зарегистрирован: 29.02.12
Рейтинг: 2
ссылка на сообщение  Отправлено: 03.08.21 23:12. Заголовок: Забыл добавить. В ус..


Забыл добавить.
В устройствах виндовс выводящих звук, надо ставить jriver после установки галочки с wdm

Спасибо: 0 
ПрофильЦитата Ответить
постоянный участник




Пост N: 887
Зарегистрирован: 22.02.20
Рейтинг: 3
ссылка на сообщение  Отправлено: 08.08.21 22:45. Заголовок: Скачал и поставил Jr..


Скачал и поставил Jriver, пару вечеров повозился...
Слишком наглая программа, без всяких разрешений создала библиотеку, подгрузила айтьюновские папки, видео с регистратора, может ещё чего
На столе с околокомповым усилком заработала
С DSP студией всё сложно, пока не нашёл, как можно вывести четыре канала на два ЦАПа
Вчера врезал Сансуя к Ширику



Хотел посмотреть АЧХ Сансуя в ОЯ, а Жривер блокировал вывод на usb, короче, сегодня пришлось его временно снести
На слух низкие у пятнашки и глубже и чище. Думаю, что всё получится

Спасибо: 0 
ПрофильЦитата Ответить



Пост N: 814
Зарегистрирован: 29.02.12
Рейтинг: 2
ссылка на сообщение  Отправлено: 10.08.21 00:15. Заголовок: Виктор Я пишет: как..


Виктор Я пишет:
 цитата:
как можно вывести четыре канала на два ЦАПа

Зачем эти ненужные сложности?
 цитата:
На слух низкие у пятнашки и глубже и чище.

Это естественно... Но тогда я бы ширик на что поменьше поменял, если бас от него не нужен.

Спасибо: 0 
ПрофильЦитата Ответить





Пост N: 485
Зарегистрирован: 04.08.18
Рейтинг: 2
ссылка на сообщение  Отправлено: 10.08.21 14:12. Заголовок: BETEP пишет: Но тог..


BETEP пишет:
 цитата:
Но тогда я бы ширик на что поменьше поменял

Но ширик-то, как я понимаю, Виктору нравится!
Мне кажется, что лучше туда-сюда "погонять" частоту сшивки, и определить лучшую "на слух".

Спасибо: 1 
ПрофильЦитата Ответить
постоянный участник




Пост N: 889
Зарегистрирован: 22.02.20
Рейтинг: 3
ссылка на сообщение  Отправлено: 10.08.21 15:35. Заголовок: BETEP пишет: Зачем ..


BETEP пишет:
 цитата:
Зачем эти ненужные сложности?

Просто ЦАПы есть.
 цитата:
Но тогда я бы ширик на что поменьше поменял, если бас от него не нужен.

Да, с Сансуем, похоже, нужен другой комплект

Dimon SSSR пишет:
 цитата:
определить лучшую "на слух".

Зачем "на слух"?
Это 4а32



Это Сансуй



Микрофон в 20 см от диффузора, подводимая мощность 1 Вт, 4а32 с ИТУНом, Сансуй с цифровым усилителем
За скорость, наверное, можно и простить ширику его гармоники до 60 Гц

Спасибо: 0 
ПрофильЦитата Ответить





Пост N: 718
Зарегистрирован: 25.08.20
Откуда: Искитим, НСО
Рейтинг: 3
ссылка на сообщение  Отправлено: 10.08.21 17:03. Заголовок: А я согласен с Dimon..


А я согласен с Dimon SSSR в том, что настраивать надо на слух - тогда будет учитываться комната и человеческий фактор.

__________________
Андрей
Спасибо: 0 
ПрофильЦитата Ответить
постоянный участник




Пост N: 890
Зарегистрирован: 22.02.20
Рейтинг: 3
ссылка на сообщение  Отправлено: 10.08.21 17:28. Заголовок: Да, ширик мне нравит..


Да, ширик мне нравится и менять его не хочется
То, что я слушаю, редко имеет частоты ниже 50 Гц, а с остальным он вполне справляется
Если не удастся вывести сигнал на два ЦАПа - оставлю эту затею
Ну разве что попробую на входе поделить операционниками, только нужно будет определиться с частотой раздела

Спасибо: 0 
ПрофильЦитата Ответить



Пост N: 815
Зарегистрирован: 29.02.12
Рейтинг: 2
ссылка на сообщение  Отправлено: 10.08.21 19:24. Заголовок: Ну, главное нравится..


Ну, главное нравится.
Мне всё же больше заходит середина от меньших калибров.
Вопрос компромиссов.

Жривер и два разных цапа вряд ли получится "поженить". Другое устройство нужно, типа mini shark.
Операционники тоже имеют право на воплощение. Но надо пробовать.

Спасибо: 0 
ПрофильЦитата Ответить
постоянный участник




Пост N: 895
Зарегистрирован: 22.02.20
Рейтинг: 3
ссылка на сообщение  Отправлено: 11.08.21 23:45. Заголовок: Собрал ФНЧ на Сансуй..


Собрал ФНЧ на Сансуй и ФВЧ на 4а32 (12 дБ/окт), частота раздела около 80 Гц



Теперь каждый дует свою дудку (красный - Сансуй, зелёный - 4а32, снял двумя микрофонами вблизи каждого диффузора)



Первые впечатления хорошие

Спасибо: 0 
ПрофильЦитата Ответить
постоянный участник




Пост N: 397
Зарегистрирован: 13.04.21
Откуда: СССР, Смоленск
Рейтинг: 0
ссылка на сообщение  Отправлено: 12.08.21 02:14. Заголовок: Виктор Я, а вы попро..


Виктор Я, а вы попробуйте на этой "мелодии" прослушать и определить приоритеты: https://www.youtube.com/watch?v=oOT2-OTebx0
Лучше найти ее оригинал в нете, так как на ютуб-е ровно половина уровня.
Там даже 20 Гц присутствует.

Не надо иметь много колес, лучше иметь много спиц, удерживающих одно колесо. © Спасибо: 0 
ПрофильЦитата Ответить
постоянный участник




Пост N: 896
Зарегистрирован: 22.02.20
Рейтинг: 3
ссылка на сообщение  Отправлено: 12.08.21 15:08. Заголовок: Пропустил свой аудио..


Пропустил свой аудиоимпульс

Два микрофона у каждого диффузора

восьмой и девятый периоды крупнее

Видно, что фаза на нч сохранена, а вот однокилогерцовый период в ширике (после 8-го периода 100 Гц) чуть сдвинут и инвертирован
И ещё в начале сигнала фигня (левый жёлтый овал)

Теперь в тракте появились конденсаторы, включение и выключение усилителей стало как "серпом по яйц**"
Всё это из-за фильтров, придётся оценивать плюсы и минусы

RedStar пишет:

 цитата:
Там даже 20 Гц присутствует.


И где Вы там услышали 20 Гц?
Это какой-то сквозняк герцах на 12-13 (на красном видны биения)


Спасибо: 0 
ПрофильЦитата Ответить
Ответов - 136 , стр: 1 2 3 4 5 6 7 All [только новые]
Ответ:
1 2 3 4 5 6 7 8 9
большой шрифт малый шрифт надстрочный подстрочный заголовок большой заголовок видео с youtube.com картинка из интернета картинка с компьютера ссылка файл с компьютера русская клавиатура транслитератор  цитата  кавычки моноширинный шрифт моноширинный шрифт горизонтальная линия отступ точка LI бегущая строка оффтопик свернутый текст

показывать это сообщение только модераторам
не делать ссылки активными
Имя, пароль:      зарегистрироваться    
Тему читают:
- участник сейчас на форуме
- участник вне форума
Все даты в формате GMT  8 час. Хитов сегодня: 804
Права: смайлы да, картинки да, шрифты да, голосования нет
аватары да, автозамена ссылок вкл, премодерация откл, правка нет