On-line: гостей 2. Всего: 2 [подробнее..]
АвторСообщение
постоянный участник




Пост N: 20
Зарегистрирован: 05.03.13
Откуда: Россия, Орехово-Зуево, Московской области
Рейтинг: 0
ссылка на сообщение  Отправлено: 25.12.14 17:31. Заголовок: Ламповый кассетник (продолжение)


Всем привет и наилучшие пожелания!
Тема не актуальна, но ностальгия по золотым временам аудио жжёт седалищный нерв:






Здесь два варианта - для деки со сквозным каналом и для кассетного плеера, донором для которого послужит Akai CS-F14, прослуживший мне около 33 лет - ветеран - однако...

Serg Toropov Спасибо: 0 
ПрофильЦитата Ответить
Ответов - 57 , стр: 1 2 3 All [только новые]


постоянный участник




Пост N: 217
Зарегистрирован: 18.04.12
Откуда: сделанный в СССР, живу в г. Волгодонск
Рейтинг: 3
Фото:
ссылка на сообщение  Отправлено: 08.08.22 15:52. Заголовок: yroxi пишет: Интере..


yroxi пишет:

 цитата:
Интересно и про звук лампового УВ услышать...



Почему-то все в восторге от голоса Пласидо Доминго. Я совершенно этого не понимаю. На корпоративе мой товарищ напел его арию - это что-то ужасное.

Спасибо: 0 
ПрофильЦитата Ответить
постоянный участник




Пост N: 1697
Зарегистрирован: 05.03.13
Откуда: Святая Русь
Рейтинг: 8
ссылка на сообщение  Отправлено: 18.09.22 13:15. Заголовок: По делу...


Готов аналоговый БиПи для лампового УВ, в альтернативу импульсному, который тоже закончен, кстати. Вот схема аналогого:





За неимением Д302 применил П214 в качестве диодов.
Эдектронный Дроссель (ЭД) одинаков в обоих БиПи...

Serg Toropov Спасибо: 0 
ПрофильЦитата Ответить
постоянный участник




Пост N: 1698
Зарегистрирован: 05.03.13
Откуда: Святая Русь
Рейтинг: 8
ссылка на сообщение  Отправлено: 19.09.22 17:40. Заголовок: В догонку...


Вот они, касатики:



Serg Toropov Спасибо: 0 
ПрофильЦитата Ответить
постоянный участник




Пост N: 1699
Зарегистрирован: 05.03.13
Откуда: Святая Русь
Рейтинг: 8
ссылка на сообщение  Отправлено: 19.09.22 22:37. Заголовок: Продолжим!


Ещё вариант накала:



Единственный резистор для подстройки напряжения на нагрузке. У меня он состоит из четырёх номиналом 1Ом...

Serg Toropov Спасибо: 0 
ПрофильЦитата Ответить
постоянный участник




Пост N: 1700
Зарегистрирован: 05.03.13
Откуда: Святая Русь
Рейтинг: 8
ссылка на сообщение  Отправлено: 23.09.22 10:07. Заголовок: Свершилось!


Закончил долгострой:



image upload

С мая барахтался, возьмусь - брошу и так 4 месяца... Не люблю на заказ делать!

P.S. А это мы с ребятами оторвались:



Serg Toropov Спасибо: 1 
ПрофильЦитата Ответить
постоянный участник




Пост N: 1701
Зарегистрирован: 05.03.13
Откуда: Святая Русь
Рейтинг: 8
ссылка на сообщение  Отправлено: 25.09.22 09:16. Заголовок: По делу...


Чуток подправил УВ:



Гридлик у 6С62Н уменьшил до 470 кОм, более токовй режим стал у лампы и ушло лишнее усиление на НЧ. Купился тем, что даташит разрешает 10 МОм сей резистор, видимо для режима без смещения...

Резистор R18 появился для выравнивания отдачи реальной головки, номинал 10-100 кОм в самом "громком" канале. Некий РГ. Усиление самого устройства по каналам имеет разницу всего менее 0,5 дБ, несмотря на разницу в режимах (в скобках значения Л-П).

Входной каскад имеет усиление порядка 200 при токе покоя 7,5 мА, что благопрятно для перезарядки конденсатора коррекции. Второй каскад усиливает в 100 раз.

Serg Toropov Спасибо: 0 
ПрофильЦитата Ответить



Пост N: 26
Зарегистрирован: 19.08.09
Рейтинг: 1
ссылка на сообщение  Отправлено: 25.09.22 17:20. Заголовок: Заинтересовали слова..


Заинтересовали слова "благоприятно для перезарядки конденсатора коррекции".
Поскольку иногда паяю фонокорректоры, хочется понять, нужно ли стремиться к минимальной (не свыше 0,01 мкф) емкости кондеров в цепях коррекции. Потому что они типа быстрее перезаряжаются и звуку от этого лучше.
"Понятна мысль моя неглубокая? (цитата от Ф.Раневской)

Спасибо: 0 
ПрофильЦитата Ответить
постоянный участник




Пост N: 2705
Зарегистрирован: 28.09.09
Откуда: Украина, Черновцы
Рейтинг: 16
ссылка на сообщение  Отправлено: 25.09.22 23:16. Заголовок: Нет, не надо огранич..


Нет, не надо ограничивать возможности выбора конденсаторов, надо обеспечить нужный ток. Почти что эмпирически у меня это получается при примерном равенстве анодной нагрузки и "горизонтального" резистора цепи коррекции. А уж конденсаторы считаются от него. Например, для 6Р4П (PFL200) и 6Ж9П при анодном резисторе 15 кОм резистор коррекции 12-18 кОм и конденсатор около 0,1 мкФ, а вот для 6Ж32П при анодном резисторе 100 кОм выбирать резистор цепи коррекции меньше 100 кОм нежелательно.

Спасибо: 1 
ПрофильЦитата Ответить
постоянный участник




Пост N: 1702
Зарегистрирован: 05.03.13
Откуда: Святая Русь
Рейтинг: 8
ссылка на сообщение  Отправлено: 30.09.22 02:48. Заголовок: По делу...


Приехала хорошая советская дека в подарок с намёком внедрить в неё ламповое сердце. Лампы делать долго, а в тумбочке нашёлся летний проект с кристаллами на борту - и вот что из этого вышло:





В схему добавил кремниевый кристалл, на вход, и получился некий гибрид кремний+германий. Звук этого УВ оказался очень похожим на живой, сочный, не скажешь что это кассета...

Serg Toropov Спасибо: 0 
ПрофильЦитата Ответить
постоянный участник




Пост N: 1703
Зарегистрирован: 05.03.13
Откуда: Святая Русь
Рейтинг: 8
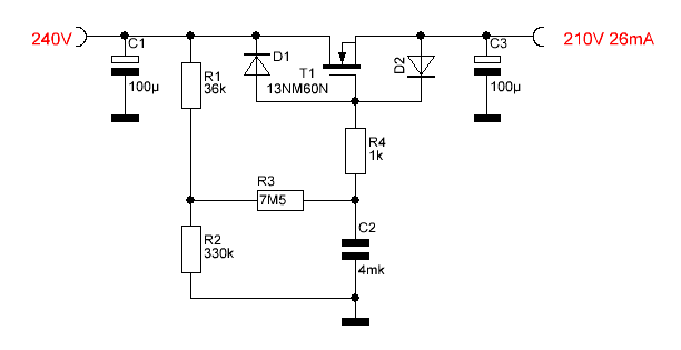
ссылка на сообщение  Отправлено: 01.10.22 01:09. Заголовок: По делу...


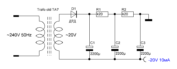
Блок питания простейший:



Здесь его хорошо видно:



Serg Toropov Спасибо: 0 
ПрофильЦитата Ответить



Пост N: 6
Зарегистрирован: 12.02.16
Рейтинг: 0
ссылка на сообщение  Отправлено: 03.10.22 02:28. Заголовок: Сергей, ламповый УВ не будешь пробовать с этой декой?




Спасибо: 0 
ПрофильЦитата Ответить
постоянный участник




Пост N: 1704
Зарегистрирован: 05.03.13
Откуда: Святая Русь
Рейтинг: 8
ссылка на сообщение  Отправлено: 03.10.22 02:36. Заголовок: Ответ


ksm69 пишет:

 цитата:
Сергей, ламповый УВ не будешь пробовать с этой декой?



Буду, однозначно, просто его ещё надо сделать, точнее - найти в себе силы на действие оное...

Serg Toropov Спасибо: 0 
ПрофильЦитата Ответить
постоянный участник




Пост N: 1705
Зарегистрирован: 05.03.13
Откуда: Святая Русь
Рейтинг: 8
ссылка на сообщение  Отправлено: 03.10.22 23:56. Заголовок: По делу...


Вот такие акку решил применить для питания УВ и корректоров:



Шесть свежезаряженных банок дают 24 Вольта, восемь - 33 и т.д. Разряженные 18 и 24 Вольта соответственно...

Serg Toropov Спасибо: 0 
ПрофильЦитата Ответить
постоянный участник




Пост N: 1706
Зарегистрирован: 05.03.13
Откуда: Святая Русь
Рейтинг: 8
ссылка на сообщение  Отправлено: 05.10.22 22:22. Заголовок: По делу:


Вот такой вариант опробован сегодня на реальной деке:



Недостаток - малое усиление, с кассетой 250 нВб сигнал 160 мВ 315 герц, надо разгонять до 500 масштабным усилителем.

Если в МС корректоре усиления этой схемы достаточно, то для УВ надо делать на триодных двойках, тогда усиления будет нужное, такой вывод сделан из этих опытов...

Немного не в тему, НО - это подготовка к теме!))...

Serg Toropov Спасибо: 0 
ПрофильЦитата Ответить
постоянный участник




Пост N: 1723
Зарегистрирован: 05.03.13
Откуда: Святая Русь
Рейтинг: 8
ссылка на сообщение  Отправлено: 02.12.22 21:38. Заголовок: По делу...


Для себя - только лампа, на заказ - можно и гибрид:



Пока едут макетные платы, можно и лампами заняться))...

Serg Toropov Спасибо: 0 
ПрофильЦитата Ответить
постоянный участник




Пост N: 1724
Зарегистрирован: 05.03.13
Откуда: Святая Русь
Рейтинг: 8
ссылка на сообщение  Отправлено: 04.12.22 00:18. Заголовок: Следующий шаг...


А мы тут лампами балуемся:



Serg Toropov Спасибо: 0 
ПрофильЦитата Ответить
постоянный участник




Пост N: 1725
Зарегистрирован: 05.03.13
Откуда: Святая Русь
Рейтинг: 8
ссылка на сообщение  Отправлено: 07.12.22 01:24. Заголовок: Ещё по делу...


Неспешно идёт подгдтовка к рожденью Бескопромисного, без кавычек, УВ:



Serg Toropov Спасибо: 0 
ПрофильЦитата Ответить
постоянный участник




Пост N: 1748
Зарегистрирован: 05.03.13
Откуда: Святая Русь
Рейтинг: 8
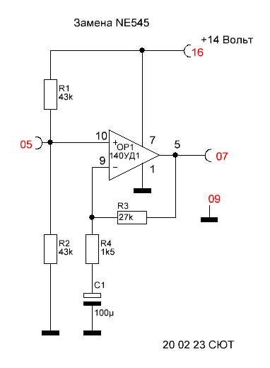
ссылка на сообщение  Отправлено: 20.02.23 21:28. Заголовок: Замена чипа долби:


Схема замены NE545 в деке Akai F-9, кардинально изменившая звук и при записи и при воспроизведениии:

image host

Можно собрать на любом ОУ, но мой выбор пал на 140УД1, работющий в чистом классе А. Работает эта схема уже 8 лет...

Красным обозначены выводы микросхемы, подлежащей замене.

Serg Toropov Спасибо: 0 
ПрофильЦитата Ответить
постоянный участник




Пост N: 1755
Зарегистрирован: 05.03.13
Откуда: Святая Русь
Рейтинг: 8
ссылка на сообщение  Отправлено: 09.08.23 19:02. Заголовок: Новости из страны ОЗ...


Нашёлся добрый человек, развёл и изготовил опытный вариант плат для УВ, тем самым облегчив их монтаж на порядок!







Serg Toropov Спасибо: 0 
ПрофильЦитата Ответить
постоянный участник




Пост N: 2780
Зарегистрирован: 28.09.09
Откуда: Украина, Черновцы
Рейтинг: 16
ссылка на сообщение  Отправлено: 09.08.23 19:12. Заголовок: Возможный вопрос от ..


Возможный вопрос от современного студента радиотеха или подобного заведения - а я таких элементов не знаю и почему они горячие - не в режиме?;)
PS. Учитывая что ноги ламп не торчат из-под платы, они уже впаяны, получается. У меня как-то еще со школьных времен привычка активные и хрупкие элементы впаивать/крепить в последнюю очередь - своим рукам я не очень доверяю в тонких работах.

Спасибо: 1 
ПрофильЦитата Ответить
Ответов - 57 , стр: 1 2 3 All [только новые]
Ответ:
1 2 3 4 5 6 7 8 9
большой шрифт малый шрифт надстрочный подстрочный заголовок большой заголовок видео с youtube.com картинка из интернета картинка с компьютера ссылка файл с компьютера русская клавиатура транслитератор  цитата  кавычки моноширинный шрифт моноширинный шрифт горизонтальная линия отступ точка LI бегущая строка оффтопик свернутый текст

показывать это сообщение только модераторам
не делать ссылки активными
Имя, пароль:      зарегистрироваться    
Тему читают:
- участник сейчас на форуме
- участник вне форума
Все даты в формате GMT  8 час. Хитов сегодня: 237
Права: смайлы да, картинки да, шрифты да, голосования нет
аватары да, автозамена ссылок вкл, премодерация откл, правка нет