On-line: гостей 1. Всего: 1 [подробнее..]
АвторСообщение
постоянный участник




Пост N: 1721
Зарегистрирован: 05.03.13
Откуда: Святая Русь
Рейтинг: 8
ссылка на сообщение  Отправлено: 28.11.22 20:13. Заголовок: Усилители воспроизведения кассетных дек


Создал новую тему, дабы не флудить в Ламповом кассетнике!

Вот такой проект сегодня заложен на стапель:



Вот источник, собирал когда-то, результат положительный:



Сейчас элементная база значительно улучшилась, так что...

Serg Toropov Спасибо: 0 
ПрофильЦитата Ответить
Ответов - 33 , стр: 1 2 All [только новые]


постоянный участник




Пост N: 1722
Зарегистрирован: 05.03.13
Откуда: Святая Русь
Рейтинг: 8
ссылка на сообщение  Отправлено: 28.11.22 21:14. Заголовок: Мысли вслух


В принципе R6 и C4 можно смело удалить с поля, С3 тоже под вопросом. Его я срисовал с УВ Onkyo TA 2820.

Операционники можно смело заменить на 833-и. Поставлю панельки, попробую, их есть у меня...

Serg Toropov Спасибо: 0 
ПрофильЦитата Ответить
постоянный участник




Пост N: 1727
Зарегистрирован: 05.03.13
Откуда: Святая Русь
Рейтинг: 8
ссылка на сообщение  Отправлено: 08.12.22 17:57. Заголовок: По делу:


Приехали платочки - можно ваять:



Serg Toropov Спасибо: 0 
ПрофильЦитата Ответить
постоянный участник




Пост N: 4081
Info: рациональщик
Зарегистрирован: 06.02.06
Откуда: RUSSIA, Moskow
Рейтинг: 2
ссылка на сообщение  Отправлено: 15.12.22 04:51. Заголовок: А почему усилитель в..


А почему усилитель воспроизведения не хотят делать балансным?
Головка включается дифференциально к входам инструментального усилителя. При этом должен получиться выигрыш в отношении сигнал-шум.
Но и это не всё. Намагниченность на ленте не существует в виде сплошного непрерывного слоя.
Некоторые говорят что аналоговая лента она непрерывная, но это не так! При записи генератор стирания и подмагничивания создавал клок порядка 100кГц который переносил сигнал на ленту и происходило это порциями. Т.к. сигнал клока синусоидальный. Если бы он был прямоугольный тогда теоретически больше сигнала "влезало на ленту" а так, при падении уровня синус-клока менее порога сигнал прекращает переноситься на ленту и происходит деградация сигнала.
То есть при не динамическом подмагничивании сигнал на низких уровнях формально деградирует. Большинство магнитофонов не имели динамического подмагничивания и записи на них сделанные они ущербные.

Вот видите я нашел клок в магнитофоне а вы говорите непрерывный... а как он, сигнал становится непрерывным? Только в магнитном зазоре головки где катушка да еще кондер, для высших частот это вероятно контур а для низких частот катушка головки это дроссель с зазором.
И ток в дросселе не может прекратиться мгновенно и потому ток раскачивается внутри головки и магнитопровода и заполняет пробелы чтения возникающие при чтении прерывистого намагниченного слоя на ленте. Пробелы заполняются средней составляющей, которая искажает сигнал.

По моему добиваться улучшения путем создания старомодных схем ув бессмысленно, там всё выработано. Нужны новые способы чтения и записи. Это если интересует техника а если интересует винтаж то причем тут звук? Винтаж звучит и без звука.
Если сигнал намагниченности на ленте идет прерывисто то может быть и считывать его надо прерывисто, усиливать прерывисто и только потом, после усиления интегрировать. При импульсном усилении по моему возможно смещение всех уровней и порогов и после интегрирования окажется что шумоподавитель приплюсовали без его наличия.
Но чем считывать? Если голова та же самая то ее индуктивность не позволяет читать сигнал 100кГц при обычной схеме УВ. А если другую схему применить?
Если.. или... это все может быть, но разработка схем магнитофонов лишена всякого смысла.
Потому что нет никакого непревзойденного аналогового звучания, есть брехня постоянная о якобы не способности цифры звучать. Это просто вздор! Любители аналогового звучания в 1982г слушали первые системы КД и восхищались звучанием а позже были получены и аудиофильские опыты прослушивания. Потом стали точить клоки и ЦАПы делать, пошел подъем.
А потом вдруг многие устали, как будто, это пришла болезнь СМАРТФОНИЯ которая поразила, скосила многих полустойких бойцов за звук и они смирились что "кружочки" больше не в моде, слушаем FLAC с телефона или даже мр3. Разницы то никакой как они говорят, заткнув уши.

Что же может быть получено методом незначительных изменений номиналов обычного УВ?
Да по моему ничего, так, может -1-2дб по шуму и все. Звучание в значительной мере зависит о производителя головки и ее конструкции.



Спасибо: 0 
ПрофильЦитата Ответить
постоянный участник




Пост N: 4082
Info: рациональщик
Зарегистрирован: 06.02.06
Откуда: RUSSIA, Moskow
Рейтинг: 2
ссылка на сообщение  Отправлено: 15.12.22 05:11. Заголовок: Вот например динамич..


Вот например динамическое подмагничивание делается током постоянной частоты, но регулируемой динамически величиной тока подмагничивания. Метод амплитудной модуляции.
А если взять частотную? Модулировать ГСП не по амплитуде тока а по частоте тока? На высших частотах повышать частоту от минимальной при этом амплитуда тока также будет снижаться в обмотке головки т.к. ток более высокой частоты испытывает большее сопротивление. И получается что система создает СПАМ- подобные как в приемниках ЧМ паразитные амплитудно-частотные колебания. Если эти колебания "причесать" то получится новая система.
Причесать можно системой ФАПЧ, это самое понятное. Усилитель записи сделать узлом с ФАПЧ. При этом аудио-сигнал подается на варикап и формирует частотно-модулированный сигнал. При сложении с гармоникой клока в фазовом детекторе образуется сигнал обратной связи. Это подобно ОСЧ, и более точно работает, упс, нет, капризно в настройке и изготовлении.

Спасибо: 0 
ПрофильЦитата Ответить





Пост N: 1034
Зарегистрирован: 13.10.10
Откуда: Йошкар-Ола
Рейтинг: 3
ссылка на сообщение  Отправлено: 15.12.22 13:52. Заголовок: geran2006 пишет: кл..


geran2006 пишет:

 цитата:
клок порядка 100кГц который переносил сигнал на ленту и происходило это порциями


На заре магнитной записи небыло никакого подмагничивания. А сигнал вполне себе "переносился" на ленту. Ну с худшим качеством разумеется. Вот и рассыпались Ваши умозаключения.

Спасибо: 0 
ПрофильЦитата Ответить
постоянный участник




Пост N: 4086
Info: рациональщик
Зарегистрирован: 06.02.06
Откуда: RUSSIA, Moskow
Рейтинг: 2
ссылка на сообщение  Отправлено: 16.12.22 04:13. Заголовок: SergeL пишет: Вот и..


SergeL пишет:

 цитата:
Вот и рассыпались Ваши умозаключения.


С чего это?На заре? Это когда, не видел. Может Вы все придумали про зарю?
С худшим качеством, ну разумеется, вообще без качества или за счет высших частот.
Мне один писал что постоянным током подмагничивали. На самом деле вопрос обстоит так: все это вранье! Придумали и моют нам мозги, но практически ничего этого даже в музее нет.
Пора ответственно относится и перестать врать, а именно заявлять что на заре деды все придумали.. ни черта они не придумали даже чем помыться и поесть. Но вранья нагородили.
На первом месте должны быть современные умозаключения и только тогда мы можем двигаться. Если себе голову забивать старым враньем то вростем в землю вместе с ним.


 цитата:
На заре магнитной записи небыло никакого подмагничивания.


Правильно так: На заре ... не было никакой магнитной записи а были опыты до которых нам чихать. И уж тем более умозаключение надо беречь, на базаре не купишь.

Вы лучше по существу говорите, можете или нет?
Ну что сказать? На заре чего-то там такое деды сделали и наши умозаключения прям рассыпаются. А может ваши? Но я ваших не читал.
Например "на заре" качество магнитной проволоки или ленты было настолько плохое что дискретность записи возникала автоматически из-за дефектов на ленте да и осыпался порошок дополнительно увеличивая дискретность. То есть никакой непрерывности никогда не было в магнитной записи, вся она так или иначе дискретна. Просто кому-то удобно изобретать сказки про не понятные магнитофоны, как это мы лоханулись с ЦАПами, надо было мафоны покупать снова.
Когда подключили ГСП то появилась явная дискретность в виде порций намагниченности и сразу резко выросло качество записи. Вы уловили? Качество выросло с введением явной дискретности. ГСП создавал импульсы и намагниченность несомненно также возникала импульсами. А голова как дроссель все импульсы интегрирует и нам кажется что сигнал непрерывный.
В 80-е годы были энтузиасты магн записи которые делали импульсное подмагничивание и их за это прорабатывали. Даже в ж. РАДИО писали.

А впрочем может вы решили заставить меня оправдываться и при этом никаких тезисов не оспорили? Вот это уже нехорошо.

Один мой знакомый тоже начитался бреда про мастер-ленты и начал мафоны скупать. А потом деньги тратить чтобы эти эрзацы привести в какой-то порядок. И меня заводил, но я ем сразу сказал что никаких мафонов обслуживать не буду. Вот он искал спициялиздов, где-то они есть еще.

Вчера я писал что у головы высокая индуктивность и она не даст считать прерывисты сигнал. Но голову можно включить дифференциально к двум дифкаскадам к эмиттерному резистору. При этом схема усиления первого транзистора становится с общей базой и с низким входным сопротивлением. И индуктивность существенно падает при этом.

Спасибо: 0 
ПрофильЦитата Ответить
постоянный участник




Пост N: 4087
Info: рациональщик
Зарегистрирован: 06.02.06
Откуда: RUSSIA, Moskow
Рейтинг: 2
ссылка на сообщение  Отправлено: 16.12.22 04:28. Заголовок: Вот читая я листочки..


Вот читая я листочки из ж. РАДИО как там деловито обсуждается бестолковщина, ведь пройдет каких-то 5-7лет и у многих появятся системы компакт-диска которые решат проблему магнитофонов окончательно. А потом маленькие как у Джонни Мнемоника диски, я не знаю что это, в 1995г им казалось, киношникам что 300Гб это гигантский размер области памяти. Сегодня карманные флешки уже по терабайту носят.
Люди в 1985г должны были внятно понимать что через 6 лет всему прошлому конец и начнется новое время, техника любая и дешево, но не всегда. Детали любые и дешево всегда. Радиорынок в 1993г это же другая планета! Для тех кто в теме.

Но люди бились выбивались из сил чтобы сделать лучше УВ кассетника. Остается признать что люди НЕ ЗНАЛИ что через 7 лет любые детали и барахло будет на рынке. В 1985г все еще было трудно приобретать детали и дорого и у торговцев и у государства вообще по конским ценам.
МЫ НЕ ЗНАЛИ... это ключевой момент. Так чего там такое деды "на заре" выдумали что разбивает наши умозаключения ? ОНИ НИЧЕГО НЕ ЗНАЛИ и не могли ничего сделать- вот это правда и радовались каждой мелочи что удастся сделать.

Спасибо: 0 
ПрофильЦитата Ответить
постоянный участник




Пост N: 4088
Info: рациональщик
Зарегистрирован: 06.02.06
Откуда: RUSSIA, Moskow
Рейтинг: 2
ссылка на сообщение  Отправлено: 16.12.22 04:39. Заголовок: Вот вы говорите не б..


Вот вы говорите не было подмагничивания а сигнал переносился. А представляете на крыше дома проводов не было а лампочки горели! Это как?
А так что работали коммунистические длинноволновые радиостанции и излучали в эфир много киловатт так что утюги пели и мафоны сами записывали. Мог ли сигнал радиостанции наводиться на входной провод и попадать в УЗ и идти на запись как сигнал подмагничивания? МОГ!
И это все слышали, когда к какому-то усилителю подключали гитару или микрофон то ловилась радиостанция. Да чего там говорить, В. Поляков опубликовал схему громкоговорящего детекторного приемника который питался как утюг из антенны!
Радиостанция имени Коминтерна 500кВт в Москве.

Спасибо: 0 
ПрофильЦитата Ответить





Пост N: 1035
Зарегистрирован: 13.10.10
Откуда: Йошкар-Ола
Рейтинг: 3
ссылка на сообщение  Отправлено: 16.12.22 13:42. Заголовок: Дык. Ваши выдумки пр..


Дык. Ваши выдумки против моих выдумок. Как верифицировать-то?

Спасибо: 0 
ПрофильЦитата Ответить



Пост N: 985
Зарегистрирован: 21.02.19
Откуда: Vancouver
Рейтинг: 2
ссылка на сообщение  Отправлено: 16.12.22 14:22. Заголовок: geran2006 пишет: ..и..


geran2006 пишет:
 цитата:
..и мафоны сами записывали..





Спасибо: 0 
ПрофильЦитата Ответить
постоянный участник




Пост N: 1728
Зарегистрирован: 05.03.13
Откуда: Святая Русь
Рейтинг: 8
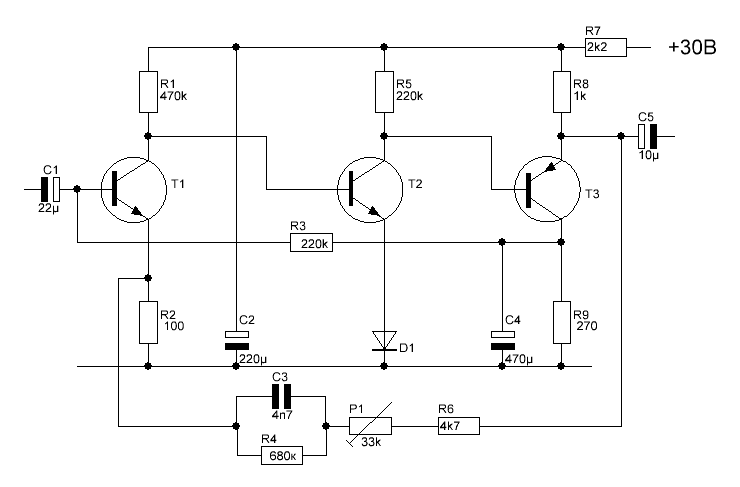
ссылка на сообщение  Отправлено: 16.12.22 19:41. Заголовок: По делу


Вот схема реального УВ:



Можно второй канал допаять...

Serg Toropov Спасибо: 0 
ПрофильЦитата Ответить
постоянный участник




Пост N: 4089
Info: рациональщик
Зарегистрирован: 06.02.06
Откуда: RUSSIA, Moskow
Рейтинг: 2
ссылка на сообщение  Отправлено: 16.12.22 22:58. Заголовок: SergeL пишет: Ваши ..


SergeL пишет:

 цитата:
Ваши выдумки против моих выдумок.


Ваших выдумок никто не видел. Я говорю о последней фазе существования мафонного развития, когда все еще не было ни слова о наступающей армии псов рыцарей компакт-дисковых плееров. И советские все еще продолжают тщить по полдецибелла шума там сям чтобы заработать
аплодисменты. Но все это уже бессмысленно. Запад ввернул детонатор в 1982г Сони и Филипс включили ликвидацию. В 1985г все еще пишут и читают а всего через 5 лет все это полетит в помойку. Прозрение наступило.

Так о чем мы говорим, о непрерывности звука? Это дает только SACD, настоящая непрерывность или ЦАП на частоте дискретизации 192кГц. Только ровный клок без джиттера позволит насладится непрерывностью. Но для SACD требования к клоку снижены за счет высокой частоты клока. В принципе частота битклока BCL для обычного КД 44,1 равна той же самой частоте SACD.
Мафоны образца 1985г не могут быть признаны устройствами с непрерывным звуком.
Запись с сигналолм ГСП показывает что только с дискретизацией запись получается качественной ну более-менее. Только на новую ленту. Раньше покупали новую катушку с лентой и несли ее в звукозапись где за деньги перезаписывали "качественно". Считалось дурным тоном или невозможным записывать на БУ ленту.

Спасибо: 0 
ПрофильЦитата Ответить
постоянный участник




Пост N: 4090
Info: рациональщик
Зарегистрирован: 06.02.06
Откуда: RUSSIA, Moskow
Рейтинг: 2
ссылка на сообщение  Отправлено: 16.12.22 23:15. Заголовок: Мне кажется в послед..


Мне кажется в последнее время интерес к магнитофонам подгревается при наличии общественной болезни СМАРТФОНИЯ это когда устройство воспроизведения- телефон. Эти телефоны очень упрощенно воспроизводят и считают частоту дискретизации 44,1 своей родной частотой, а компьютеры нет,там 48кГц является родной. Я пробовал записывать на хорошем звуковом чипе на частоте 44,1- полная фигня. То же самое на 48кГц значительно лучше и так должно быть.
Я даже стелился под смартфонщиков и думал им правильнее давать записи в 44,1 но вышло опять только лажа. На частоте 44,1 плохо работает техника.
Если ЦАП перевести с 44,1 на 96 происходит резкий прорыв качества. При дальнейшем росте.. некоторые говорят что почти ничего, но я скажу не так, переход с 96 на 192 дает даже больше чем с 44,1 на 96. Цимус был обнаружен, это переключение частот клока. Если у вас нет явного управления частотой вывода то она будет браться из файла, вы так думаете, но на самом деле все фалы будут играть на стандартной частое 44,1. Это обнаруживается по частотам.
В плеере надо отключить устройство вывода авто или direct sound или стандартное устройство и включить вывод через звуковой чип. Только в этом случае возможно переключение частоты вывода на ЦАП. У меня это делается с контрольной панели звуковой карты.
Когда люди пишут что вот мы переключаем а разницы не слышим на самом деле они не переключают.

Спасибо: 0 
ПрофильЦитата Ответить
постоянный участник




Пост N: 1803
Зарегистрирован: 05.03.13
Откуда: Россия
Рейтинг: 8
ссылка на сообщение  Отправлено: 08.02.24 13:37. Заголовок: Ну-с, продолжим...


Купил недавно платы от Тембр-2М, полностью германиевый тракт, однако...

Вот схема аппарата, русского танка среди отечественных Магов:



В 90-х, в студии звукозаписи у меня было в работе 4 таких, два переделал даже на 38 скорость, они работали в режиме воспроизведения для кассетных дек Маяк-231, с 9-ой скоростью, коих было четыре... Единственный недостаток этих Магов - вес в 30 кило, поэтому купил только две платы и головы, для опытов))...

Serg Toropov Спасибо: 0 
ПрофильЦитата Ответить
постоянный участник




Пост N: 1804
Зарегистрирован: 05.03.13
Откуда: Россия
Рейтинг: 8
ссылка на сообщение  Отправлено: 08.02.24 20:00. Заголовок: Авось 2024!


Пока смакетил такой УВ:





R19 - чувствительность/баланс каналов (нужное - подчеркнуть).

Давно планировал, и вот - свершилось!...

Serg Toropov Спасибо: 0 
ПрофильЦитата Ответить
постоянный участник




Пост N: 1805
Зарегистрирован: 05.03.13
Откуда: Россия
Рейтинг: 8
ссылка на сообщение  Отправлено: 09.02.24 15:59. Заголовок: Опять Тембр...


Нарисовал более понятную схему и протестировал один канал без коррекции:



Коррекция в оригинале тоже пассивная, но на катушках индуктивности, кои мне не достались))...

Транзисторы НЧ, поэтому есть завал уже на 10 кГц, и на 20 имеет место минус 6 дБ, что не приемлимо, придётся менять на П416...

Хотя звук, по памяти, мне нравился))...

Serg Toropov Спасибо: 0 
ПрофильЦитата Ответить
постоянный участник




Пост N: 1806
Зарегистрирован: 05.03.13
Откуда: Россия
Рейтинг: 8
ссылка на сообщение  Отправлено: 09.02.24 19:09. Заголовок: И это - Тембр!


Вот такая плата:



Здесь УВ и УЗ, всё в одном флаконе...

Ждём свежие электролиты, прямо из Китая, подходящий ЛПМ уже есть (Ростов-105С1) и он станет двух-дорожечным аппаратом!

Serg Toropov Спасибо: 0 
ПрофильЦитата Ответить
постоянный участник




Пост N: 1807
Зарегистрирован: 05.03.13
Откуда: Россия
Рейтинг: 8
ссылка на сообщение  Отправлено: 12.02.24 13:49. Заголовок: По существу...


Разобрался со всеми взлётами и падениями АЧХ и оставил оригинальные триоды древние на своих местах:



АЧХ выверена с Uher 22, исправленному - верить!...

Serg Toropov Спасибо: 0 
ПрофильЦитата Ответить



Пост N: 1170
Зарегистрирован: 21.02.19
Откуда: Vancouver
Рейтинг: 1
ссылка на сообщение  Отправлено: 12.02.24 15:22. Заголовок: Вот 30 мкФ зачем? на..


Вот 30 мкФ зачем? на вход на который поступают меньше милливольта, ЗАЧЕМ?

По выражению уильяма нашего гегена: Усердие превозмогает рассудок..
Я б в такую критическую цепь (вход с головки) палюбасу бы ставил неполяр, ну и по сегодняшним меркам какой-нить плёночник на 1 мкФ 200В, лехко найти.
Да даже и в последующих двух каскадахна 1 мкФ более чем. Зачем там на 30 ??

Спасибо: 0 
ПрофильЦитата Ответить
постоянный участник




Пост N: 1808
Зарегистрирован: 05.03.13
Откуда: Россия
Рейтинг: 8
ссылка на сообщение  Отправлено: 12.02.24 18:22. Заголовок: Shef пишет: Вот 30 ..


Shef пишет:

 цитата:
Вот 30 мкФ зачем? на вход на который поступают меньше милливольта, ЗАЧЕМ?



Затем, что так пожелал разработчик схемы, это раз.
Второе - мой опыт подсказывет, что при замене на плёнку 1 мкф или больше возникает фон, и третье - с большим злектролитом на входе меньше ИНЧ шумов, точка.

Serg Toropov Спасибо: 0 
ПрофильЦитата Ответить
постоянный участник




Пост N: 1816
Зарегистрирован: 05.03.13
Откуда: Россия
Рейтинг: 8
ссылка на сообщение  Отправлено: 01.03.24 15:28. Заголовок: К нашим баранам...


Приехал новый генератор (старый 118-й неудобный, да и шалить стал, пора на пенсию)) и вот родилась, случайно, по ошибке "новая" коррекция:



Теперь пик усиления на 10 Гц, такой басяра предполагается, что все змейки помре))...

Ошибки в науке - это не ошибки, а "открытия"...

Serg Toropov Спасибо: 0 
ПрофильЦитата Ответить
постоянный участник




Пост N: 1817
Зарегистрирован: 05.03.13
Откуда: Россия
Рейтинг: 8
ссылка на сообщение  Отправлено: 03.03.24 03:17. Заголовок: Настал момент такой...


Сегодня руки дошли до усилителя записи, вот схема:



Теперь можно вживить всё это в Ростов 105...

Serg Toropov Спасибо: 0 
ПрофильЦитата Ответить
постоянный участник




Пост N: 1818
Зарегистрирован: 05.03.13
Откуда: Россия
Рейтинг: 8
ссылка на сообщение  Отправлено: 03.03.24 03:23. Заголовок: И вишенка на торте:


Ограничил усиление на НЧ резистором номер 15, пик усиления теперь 20 Гц - так спокойней:

image upload

Serg Toropov Спасибо: 0 
ПрофильЦитата Ответить





Пост N: 93
Зарегистрирован: 19.10.22
Откуда: Латвия
Рейтинг: 0
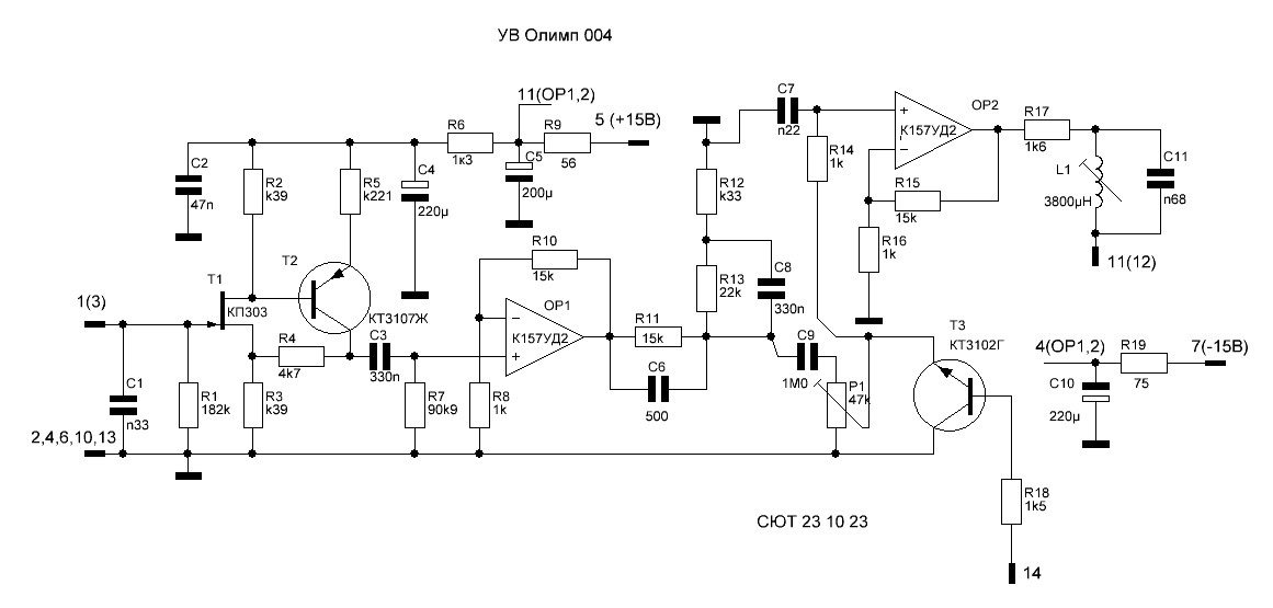
ссылка на сообщение  Отправлено: 03.03.24 10:59. Заголовок: Здравствуйте ! Как ..


Здравствуйте ! Как раз сейчас занимаюсь восстановлением Олимпа 004. Все оригинальное, но повысыхали электролиты. Ваше мнение - возможна замена платы УВ на вашу последнюю схему и даст ли это прибавку в смысле качества звука ? И что представляет собой резистор Р1 22К ?
Спасибо !

Спасибо: 0 
ПрофильЦитата Ответить
постоянный участник




Пост N: 1819
Зарегистрирован: 05.03.13
Откуда: Россия
Рейтинг: 8
ссылка на сообщение  Отправлено: 03.03.24 13:50. Заголовок: Ответ


Здравствуйте!

Резистор Р1 - регулятор уровня для выравнивания чувствительности каналов.

Для Олимпа 004 этот УВ слишком громоздкий, да и допотопный, по-своему. У меня к нему свой интерес, ностальгический...

Вот хорошая схема, как раз из Олимпа, с моей доработкой:



Ещё лучших результатов можно добиться с другой схемой, но - её я применял относительно Олимпа как внешний блок:



Serg Toropov Спасибо: 0 
ПрофильЦитата Ответить





Пост N: 94
Зарегистрирован: 19.10.22
Откуда: Латвия
Рейтинг: 0
ссылка на сообщение  Отправлено: 03.03.24 14:25. Заголовок: Сергей Торопов пишет..


Сергей Торопов пишет:

 цитата:
Для Олимпа 004 этот УВ слишком громоздкий, да и допотопный, по-своему.



Это не беда, мне германий всегда казался предпочтительней в звуке чем кремний.

Спасибо за схемки ! А какое преимущество схемы с полевиком перед оригинальной ( у меня на КТ3102/3107 + К553УД2 ) ? Особое спасибо за ламповый УВ, лампы - это моя любимая тема

Спасибо: 0 
ПрофильЦитата Ответить
постоянный участник




Пост N: 1820
Зарегистрирован: 05.03.13
Откуда: Россия
Рейтинг: 8
ссылка на сообщение  Отправлено: 03.03.24 15:16. Заголовок: Ответ


Сергей Климанский пишет:

 цитата:
А какое преимущество схемы с полевиком перед оригинальной ( у меня на КТ3102/3107 + К553УД2 ) ?



Поживей она звучит, поярче. Оригинальная схема звучит мутно, грешил на головы, ан нет - ламповый УВ реабилитировал их, а на полевике подтвердил, что головы - на высоте!

Serg Toropov Спасибо: 0 
ПрофильЦитата Ответить





Пост N: 95
Зарегистрирован: 19.10.22
Откуда: Латвия
Рейтинг: 0
ссылка на сообщение  Отправлено: 03.03.24 23:34. Заголовок: Сергей Торопов пишет..


Сергей Торопов пишет:

 цитата:
Оригинальная схема звучит мутно



Заменил электролиты и в этом тоже убедился - это не тот звук, который я бы хотел услышать от деки высшей категории. ЛПМ правда отменный.

Спасибо: 1 
ПрофильЦитата Ответить
постоянный участник




Пост N: 1822
Зарегистрирован: 05.03.13
Откуда: Россия
Рейтинг: 8
ссылка на сообщение  Отправлено: 07.03.24 00:53. Заголовок: По делу..


Ещё одна схема реального образца (сей часец доделал, а идея витала с 22 года):



Для тау 120 резистор номер 12 должен быть 1К2...

Serg Toropov Спасибо: 0 
ПрофильЦитата Ответить





Пост N: 10
Зарегистрирован: 01.04.20
Откуда: Россия, Елец
Рейтинг: 0
ссылка на сообщение  Отправлено: 08.03.24 00:11. Заголовок: Транзисторы в сборке..


Транзисторы в сборке ГТС609 все использованы?

Спасибо: 0 
ПрофильЦитата Ответить
постоянный участник




Пост N: 1823
Зарегистрирован: 05.03.13
Откуда: Россия
Рейтинг: 8
ссылка на сообщение  Отправлено: 08.03.24 00:37. Заголовок: Ответ


medtehnik пишет:

 цитата:
Транзисторы в сборке ГТС609 все использованы?



Пока только два, остальные можно в питание поставить, электронным дросселем...

Serg Toropov Спасибо: 0 
ПрофильЦитата Ответить
постоянный участник




Пост N: 1913
Зарегистрирован: 05.03.13
Откуда: Россия
Рейтинг: 8
ссылка на сообщение  Отправлено: 19.08.24 00:43. Заголовок: За рупь-ежом...


Листая старые журналы, наткнулся на интересную схему:



Нарисовал её по-своему:



Надо спаять, интересные схемные решения!...

Serg Toropov Спасибо: 0 
ПрофильЦитата Ответить
постоянный участник




Пост N: 1915
Зарегистрирован: 05.03.13
Откуда: Россия
Рейтинг: 8
ссылка на сообщение  Отправлено: 25.08.24 20:41. Заголовок: Листая...


Вот ещё образец правильной схемотехники:



УВ можно повторить на П416, заменив допотопные триоды))...

Serg Toropov Спасибо: 0 
ПрофильЦитата Ответить
Ответов - 33 , стр: 1 2 All [только новые]
Ответ:
1 2 3 4 5 6 7 8 9
большой шрифт малый шрифт надстрочный подстрочный заголовок большой заголовок видео с youtube.com картинка из интернета картинка с компьютера ссылка файл с компьютера русская клавиатура транслитератор  цитата  кавычки моноширинный шрифт моноширинный шрифт горизонтальная линия отступ точка LI бегущая строка оффтопик свернутый текст

показывать это сообщение только модераторам
не делать ссылки активными
Имя, пароль:      зарегистрироваться    
Тему читают:
- участник сейчас на форуме
- участник вне форума
Все даты в формате GMT  8 час. Хитов сегодня: 292
Права: смайлы да, картинки да, шрифты да, голосования нет
аватары да, автозамена ссылок вкл, премодерация откл, правка нет