On-line: гостей 10. Всего: 10 [подробнее..]
АвторСообщение
постоянный участник




Пост N: 1772
Зарегистрирован: 05.03.13
Откуда: Святая Русь
Рейтинг: 8
ссылка на сообщение  Отправлено: 24.10.23 14:04. Заголовок: Олимп 004


Попался мне сей аппарат гаражного хранения, и вовремя - заржаветь не успел:



Много интересного в нём оказалось, но об этом - по порядку...

Serg Toropov Спасибо: 0 
ПрофильЦитата Ответить
Новых ответов нет [см. все]


администратор




Пост N: 9186
Зарегистрирован: 21.05.07
Откуда: Иркутск
Рейтинг: 27
ссылка на сообщение  Отправлено: 24.10.23 17:27. Заголовок: Лучший аппарат из со..


Лучший аппарат из советских!.

Новый сайт http://tubeaudio.ucoz.ru/
Тел. в Иркутске: моб 661-681. 8-90-25-661-681.
WhatsApp Viber 89647335850
sergeev158(собака)mail.ru Заменить (собака) на @
С уважением, Сергеев Сергей Евгеньевич.
Спасибо: 1 
ПрофильЦитата Ответить
постоянный участник




Пост N: 1773
Зарегистрирован: 05.03.13
Откуда: Святая Русь
Рейтинг: 8
ссылка на сообщение  Отправлено: 24.10.23 18:42. Заголовок: Сергеев Сергей пишет..


Сергеев Сергей пишет:

 цитата:
Лучший аппарат из советских!.



Согласен, когда-то много их прошло через мои руки, брал в магазине Сделай сам и доводил до ума, заводской брак, видимо...

Serg Toropov Спасибо: 0 
ПрофильЦитата Ответить
постоянный участник




Пост N: 1774
Зарегистрирован: 05.03.13
Откуда: Святая Русь
Рейтинг: 8
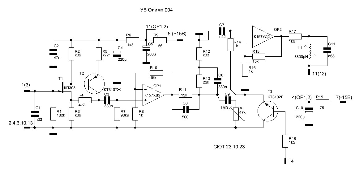
ссылка на сообщение  Отправлено: 24.10.23 22:27. Заголовок: Подробнее:


Достался он мне с двумя самодельными и одной круто переделанной платами звуковой электроники:



Это УВ, УЗО и УЗП. Не поленился, перерисовал схемы, вот они:





В УЗП выброшены микрофонные усилители и запаяны вместо штатных К553УД2 скоростные 574УД1.

Serg Toropov Спасибо: 0 
ПрофильЦитата Ответить
постоянный участник




Пост N: 1775
Зарегистрирован: 05.03.13
Откуда: Святая Русь
Рейтинг: 8
ссылка на сообщение  Отправлено: 25.10.23 12:47. Заголовок: Новости с полей...


УВ оказался очень музыкальным, хвала автору, хотя и инвертирует сигнал, что легко исправить. Штатный УВ был "серенький" по звуку, грешил на головы, НО - ситуация изменилась кардинально, когда применил внешний ламповый УВ - тогда и зауважал головы от ЛЕПСЕ!

Сейчас только отшлифовал головы на наждачке номер 320 и заполировал их на ремне из натуральной кожи с пастой ГОИ - эффект - ВАУ!

Безшумная, почти, протяжка, ноют только движки боковые, но - терпимо!

Ставил голову на 2-е дороги - тоже хорошо, выход у них в два раза больше, а значит и отношение сигнал-шум...

Вот так вижу дальнейшее развитие УВ:



Serg Toropov Спасибо: 1 
ПрофильЦитата Ответить



Пост N: 1142
Зарегистрирован: 21.02.19
Откуда: Vancouver
Рейтинг: 1
ссылка на сообщение  Отправлено: 25.10.23 15:29. Заголовок: Аппарат, конечно, ши..


Аппарат, конечно, шик-блеск!, но.. 35 лет назад.. был. Как гриц-ца: хорошА ложка к обеду. Если у вас много времени, то это отличный способ его заполнить. А я пока не доработал до такого рода удовольствий.. но куда оно денеЦЦа, придёт и на нашу улицу праздник! Я, скорее всего, буду мастрячить всякие кводы и хорновые клипчи / джибиэлы.. типа вот

бОкина стезЯ меня ожидает так сказать

Спасибо: 0 
ПрофильЦитата Ответить
постоянный участник




Пост N: 1776
Зарегистрирован: 05.03.13
Откуда: Святая Русь
Рейтинг: 8
ссылка на сообщение  Отправлено: 26.10.23 00:52. Заголовок: Ответ


Времени то как раз очень мало, занимаюсь урывками))...

И по делу - вот хитрая ГВ на 2 дороги, к ней ещё есть ГЗ+ГС в одном флаконе, раздобуду ещё один Олимп, сделаю чисто аппарат на две дороги:





Serg Toropov Спасибо: 0 
ПрофильЦитата Ответить
постоянный участник




Пост N: 1777
Зарегистрирован: 05.03.13
Откуда: Святая Русь
Рейтинг: 8
ссылка на сообщение  Отправлено: 26.10.23 14:49. Заголовок: Строго по делу...


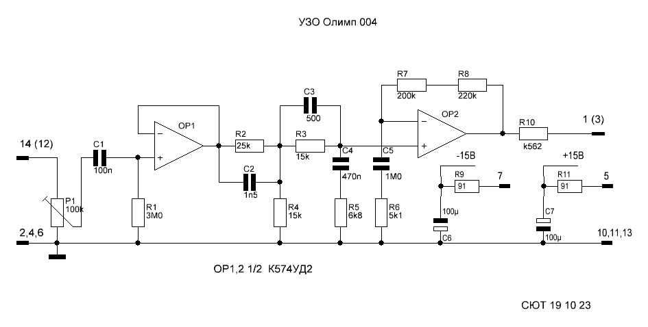
Усилитель Записи Оконечный (УЗО) в отличии от УВ (Усилителя Воспроизведения) оказался просо пуком - у него нет самого главного - подъёма на ВЧ и запись с ним просто невозможна... И схема его мне сразу не понравилась, много лишнего и непонятного...

Пришлось сочинить свою, которая оправдала ожидания:



Маг стал записывать просто потрясающе, это слышно на записи рояля - такая передача атаки удара по клавишам, и выход теперь не отличить от входа, головы от ЛЕПСЕ спокойно прописывают 30 кГц, по минусу 6 дБ...

Здесь и в УВ применил пассивную коррекцию от Uher 22-24 Special, а эта фирма применила её ещё в начале 60-х, в полностью германиевом тракте!

Это мой первый опыт в построении УЗО, и он положительный - лиха беда - начало!

Serg Toropov Спасибо: 1 
ПрофильЦитата Ответить
постоянный участник




Пост N: 1778
Зарегистрирован: 05.03.13
Откуда: Святая Русь
Рейтинг: 8
ссылка на сообщение  Отправлено: 27.10.23 17:04. Заголовок: Ещё штрих:


Ну и вишенка на торте - УЗП (Усилитель Записи Превартительный) был переделан мною из инвертирующего сигнал в обычную перемычку, две точнее, из медной, НЕ позолоченной проволоки - чутья хватает, и звуку точно полегчало!
Короткий тракт, однако...

Верую, ибо - абсурдно)).

Serg Toropov Спасибо: 0 
ПрофильЦитата Ответить



Пост N: 2083
Зарегистрирован: 08.02.12
Рейтинг: 1
ссылка на сообщение  Отправлено: 20.06.24 04:28. Заголовок: Шеф, а у вас есть ра..


Шеф, а у вас есть размеры гнутых огибающих для ваших хорновых клипшей? Если есть, можете скинуть для 15" динамика?

Спасибо: 0 
ПрофильЦитата Ответить
постоянный участник




Пост N: 1888
Зарегистрирован: 05.03.13
Откуда: Россия
Рейтинг: 8
ссылка на сообщение  Отправлено: 29.06.24 00:34. Заголовок: Кстати, о птичках...


Включил тут послушать Олимп, с катушки на нём же записанной ещё осенью - выпал в осадок, винил старенький звучит потрясающе, и запись с КД оживающе-освежающая слух, совсем другой уровень...

Насмотря на "ноющие" движки, ну и пёс с ними!))

Serg Toropov Спасибо: 1 
ПрофильЦитата Ответить



Пост N: 2109
Зарегистрирован: 08.02.12
Рейтинг: 1
ссылка на сообщение  Отправлено: 28.08.24 07:03. Заголовок: Всем привет. Нашел ч..


Всем привет. Нашел чертежи-огибающие фронт рупоров 15". Есть чертежи где пишут просто R600 огибающей, а есть которые с более сложными огибающими (как рисунок ниже).
Вопрос остался по отделке как в посте 1142. Там шпон, а черная краска, это что за краска такая, не подскажите?



Спасибо: 0 
ПрофильЦитата Ответить





Пост N: 96
Зарегистрирован: 19.10.22
Откуда: Латвия
Рейтинг: 0
ссылка на сообщение  Отправлено: 15.01.25 23:43. Заголовок: Сергей Торопов пишет..


Сергей Торопов пишет:

 цитата:
Включил тут послушать Олимп, с катушки на нём же записанной ещё осенью - выпал в осадок, винил старенький звучит потрясающе, и запись с КД оживающе-освежающая слух, совсем другой уровень...



У меня этот Олимп валялся дома года четыре, и ваши работы, Сергей, вдохновили попытаться его восстановить. Нисколько не жалею. Самая большая возня была конечно замена электролитов. Сам УВ подправил минимально.

Подключил к ламповому УНЧ и тоже выпал в осадок.. ИМХО это получше чем винил ! И это при том, что УВ правктически тот же ! Очень комфортное тембрально, с четкой локализацией образов, слитное и самое главное - вовлекающее звучание - у меня была единственная хорошая лента - Carl Richter, Bach Organ Album, OBI Japan - так бросил все домашние дела и не мог оторваться до самого конца. Конечно Рихтер Баха играл по-особенному - не всем нравится, но можно воспринимать как изюминку... Понял, что потенциал есть - вставил панельку вместо К553УД2 и воткнул AD827 ( снял с китайского ЦАПа ) - и верха тоже стали совершенно натуральными.

У меня к вам вопрос Сергей, можно как-то улучшить УЗО без тотальной переделки оригинальной платы ? Хотел свой винил попробовать переписать.
Или может ссылками поделитесь, наверняка этим вопросом не я первый озадачился.

Спасибо: 1 
ПрофильЦитата Ответить
постоянный участник




Пост N: 1957
Зарегистрирован: 05.03.13
Откуда: Россия
Рейтинг: 8
ссылка на сообщение  Отправлено: 16.01.25 13:38. Заголовок: ответ


поробуйте записать как есть - узо там не самое слабое место...

Serg Toropov Спасибо: 0 
ПрофильЦитата Ответить





Пост N: 97
Зарегистрирован: 19.10.22
Откуда: Латвия
Рейтинг: 0
ссылка на сообщение  Отправлено: 16.01.25 15:42. Заголовок: Сергей Торопов пишет..


Сергей Торопов пишет:

 цитата:
узо там не самое слабое место...



Вот это радует ! Запись еще вообще не включал, попробую как есть.
Еще раз большое вам спасибо !

Спасибо: 0 
ПрофильЦитата Ответить



Пост N: 14
Зарегистрирован: 25.01.25
Рейтинг: 0
ссылка на сообщение  Отправлено: 18.07.25 02:05. Заголовок: Играю в игру WWE и п..


Играю в игру WWE и почему то вырубается и не включается минут 5, потом по кругу. Обратился в Сервис
Мастер сказал, что перегрев, вероятнее всего и надо чистить. Я с техникой на "вы". Как думаете это перегрев и надо чистить?

Спасибо: 0 
ПрофильЦитата Ответить
Ответ:
1 2 3 4 5 6 7 8 9
большой шрифт малый шрифт надстрочный подстрочный заголовок большой заголовок видео с youtube.com картинка из интернета картинка с компьютера ссылка файл с компьютера русская клавиатура транслитератор  цитата  кавычки моноширинный шрифт моноширинный шрифт горизонтальная линия отступ точка LI бегущая строка оффтопик свернутый текст

показывать это сообщение только модераторам
не делать ссылки активными
Имя, пароль:      зарегистрироваться    
Тему читают:
- участник сейчас на форуме
- участник вне форума
Все даты в формате GMT  8 час. Хитов сегодня: 1495
Права: смайлы да, картинки да, шрифты да, голосования нет
аватары да, автозамена ссылок вкл, премодерация откл, правка нет